登录
注册
回到首页
AI
搜索
发现报告
发现数据
发现专题
研选报告
定制报告
VIP
权益
发现大使
发现一下
行业研究
公司研究
宏观策略
财报
招股书
会议纪要
稀土
低空经济
DeepSeek
AIGC
智能驾驶
大模型
当前位置:首页
/
其他报告
/
报告详情
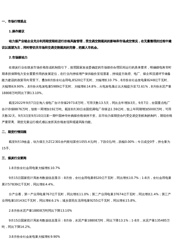
【动力煤】日报-2022-08-10 煤电增产保供与安全生产动力煤价区间波动
2022-08-11
英大期货
陈***
你可能感兴趣
【动力煤】日报-2022-08-09 增产保供增销与安全生产动力煤价区间波动
英大期货
2022-08-10
【动力煤】日报-2022-08-02增产保供持续与安全生产动力煤期价区间波动
英大期货
2022-08-03
【动力煤】日报-2022-09-19 增产保供与消费大幅提升动力煤价区间波动
英大期货
2022-09-20
【动力煤】日报-2022-09-05 增产保供稳价与安全事故动力煤价区间波动
英大期货
2022-09-06
【动力煤】日报-2022-08-04 能源增产保供能力持续提升动力煤价区间波动
英大期货
2022-08-05