登录
注册
回到首页
AI
搜索
发现报告
发现数据
发现专题
研选报告
定制报告
VIP
权益
发现大使
发现一下
行业研究
公司研究
宏观策略
财报
招股书
会议纪要
seedance2.0
低空经济
DeepSeek
AIGC
大模型
当前位置:首页
/
其他报告
/
报告详情
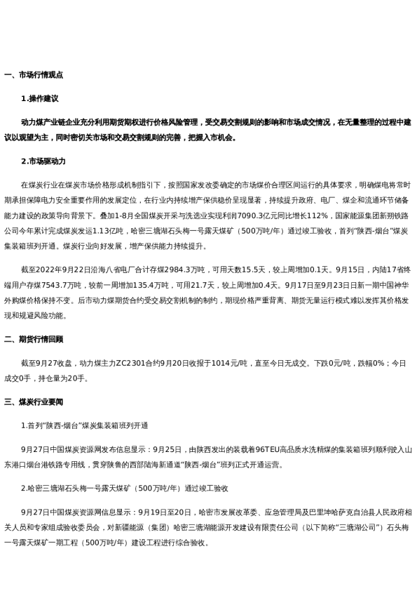
【动力煤】日报-2022-08-02增产保供持续与安全生产动力煤期价区间波动
2022-08-03
英大期货
足***
你可能感兴趣
【动力煤】日报-2022-08-09 增产保供增销与安全生产动力煤价区间波动
英大期货
2022-08-10
【动力煤】日报-2022-08-10 煤电增产保供与安全生产动力煤价区间波动
英大期货
2022-08-11
【动力煤】日报-2022-08-03增产保供持续与长协稳价动力煤期价区间波动
英大期货
2022-08-04
【动力煤】日报-2022-08-24 增产保供与保电保民生动力煤期价区间波动
英大期货
2022-08-25
【动力煤】日报-2022-09-29 增产保供与特高压输送动力煤期价区间波动
英大期货
2022-09-30