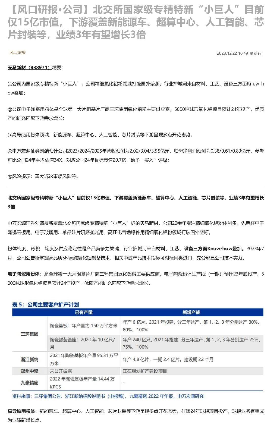
瑞可达(688800.SH)是一家专注于连接器产品开发和供应的公司,具备完整的连接系统解决方案能力。公司入选国家专精特新“小巨人”企业,客户资源深厚,覆盖通信、新能源汽车、工业和轨道交通等领域。公司产品销量受益于5G通信基站组网建设、新能源汽车换电和高压连接器的市场需求增长,以及汽车智能化的推广。预计公司2022-2024年营业收入和归母净利润将快速增长。考虑到公司新能源汽车业务领域景气度高,成长空间大,给予公司2022年55倍PE的估值,首次覆盖公司,给予“买入”评级。风险提示包括新能源车销量不及预期、5G通信建设不及预期等。
找报告就来发现报告(www.fxbaogao.com),这里的研报数量多得数不清,覆盖了宏观、行业、财报等各个维度。作为用户量巨大的专业平台,我们深受市场信赖。我们致力于提供最全面及时的数据,用极简的设计和前沿技术,帮您屏蔽无效信息,直击核心内容。让您在复杂的金融世界里,轻松实现深度洞察和精准决策。