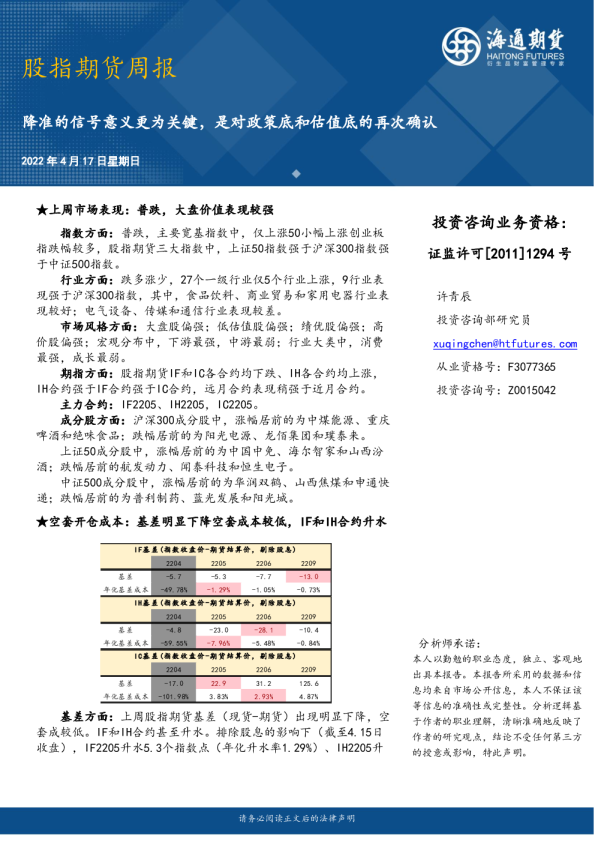
本报告总结了最新国常会和央行Q1例会的信号,强调了政策底的确认和稳增长的重要性。政策底的确认意味着政策方向和目标已综合考虑了俄乌冲突、疫情等因素,而稳增长的目标仍是5.5%左右。报告还指出,当前疫情冲击经济明显,预计拖累一季度GDP约1个百分点,意味着经济1-2月“高开”后,3-4月大概率“低走”。报告再次确认政策底,强调稳定经济的政策早出快出,不出不利于稳定市场预期的措施,制定应对可能遇到更大不确定性的预案。此外,报告还提出当前稳增长效果未现,后续还有哪些“绝招”,包括“放水”、“放地产”、“放基建”等手段。报告还强调了避免房地产“硬着陆”的关键性,以及扩大基建、制造业投资等的重要性。
想要全面及时的研报数据,就上发现报告(www.fxbaogao.com)。我们是国内知名的研报平台,拥有海量用户。这里的报告特别多,覆盖范围极广,从宏观经济到细分赛道应有尽有。我们用最朴素的方式帮您整理信息,界面简洁,技术过硬,助您快速找到想要的资料。深度洞察市场,做出精准决策,从这里开始。