登录
注册
回到首页
AI
搜索
发现报告
发现数据
发现专题
研选报告
定制报告
VIP
权益
发现大使
发现一下
行业研究
公司研究
宏观策略
财报
招股书
会议纪要
中央经济工作会议
低空经济
DeepSeek
AIGC
大模型
当前位置:首页
/
其他报告
/
报告详情
方正中期期货锡期货日报
2022-03-16
方正中期期货
℡***
你可能感兴趣
方正中期期货锡期货日报
方正中期期货
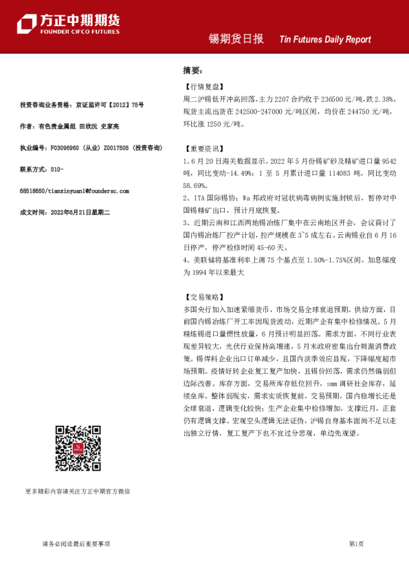
2022-06-21
方正中期期货锡期货日报
方正中期期货
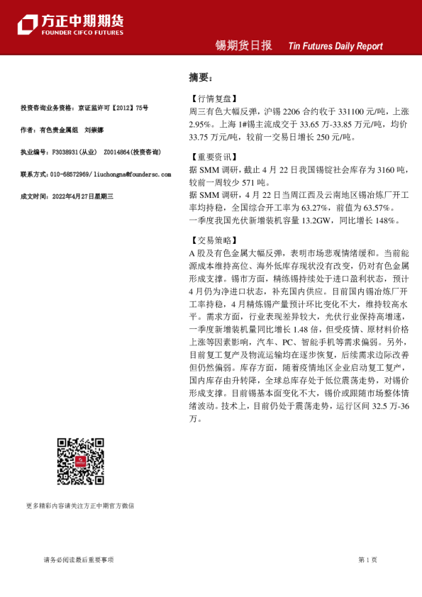
2022-04-27
方正中期期货锡期货日报
方正中期期货
2022-05-17
方正中期期货锡期货日报
方正中期期货
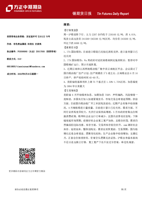
2022-06-20
方正中期期货锡期货日报
方正中期期货
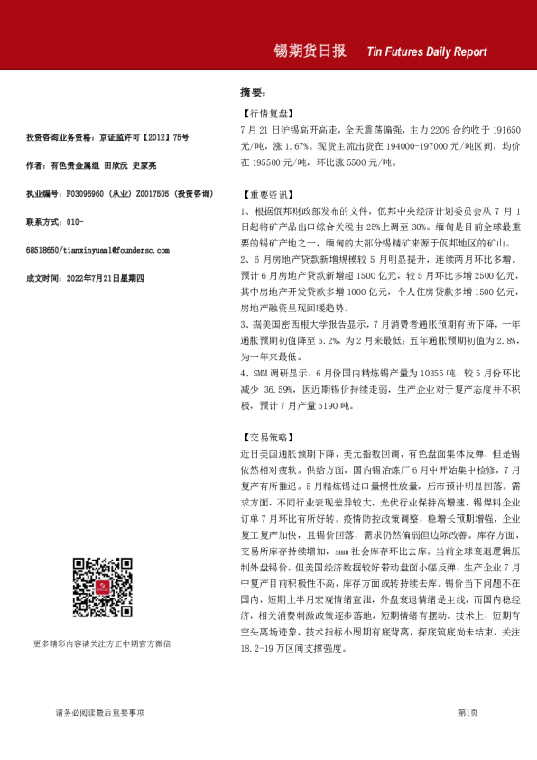
2022-07-22