登录
注册
回到首页
AI
搜索
发现报告
发现数据
发现专题
研选报告
定制报告
VIP
权益
发现大使
发现一下
行业研究
公司研究
宏观策略
财报
招股书
会议纪要
中央经济工作会议
低空经济
DeepSeek
AIGC
大模型
当前位置:首页
/
其他报告
/
报告详情
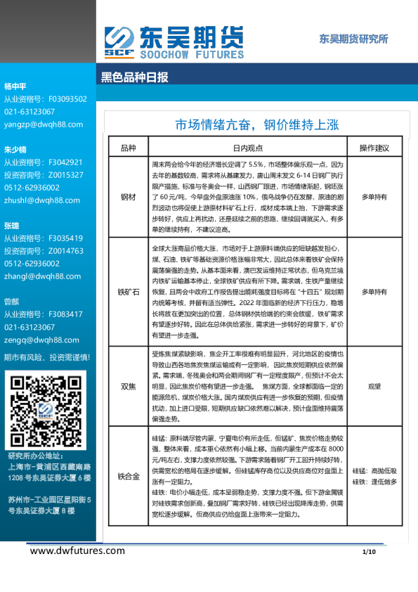
黑色品种日报:市场情绪亢奋,钢价维持上涨
2022-03-07
东吴期货
港***
你可能感兴趣
市场情绪亢奋,钢价维持上涨
东吴期货
2022-03-08
黑色品种日报:市场情绪乐观,钢价有望开门红
东吴期货
2022-02-07
黑色品种周报:库存继续去化,市场恐高情绪上升,钢价或高位震荡
中州期货
2020-11-23
黑色品种日报:悲观情绪缓解,周末钢价止跌反弹
东吴期货
2022-07-19
黑色品种日报:情绪有所好转,成本依然是钢价走弱的最大风险
东吴期货
2022-02-17