登录
注册
回到首页
AI
搜索
发现报告
发现数据
发现专题
研选报告
定制报告
VIP
权益
发现大使
发现一下
行业研究
公司研究
宏观策略
财报
招股书
会议纪要
中央经济工作会议
低空经济
DeepSeek
AIGC
智能驾驶
大模型
当前位置:首页
/
其他报告
/
报告详情
铁矿石周报:政策监管发酵,铁矿宽幅震荡
2022-02-21
国投期货
巡***
你可能感兴趣
铁矿石月报:监管风险增加,铁矿宽幅震荡
铜冠金源期货
2024-01-05
新湖铁矿石周报:政策监管窗口期,铁矿石价格或宽幅震荡运行
新湖期货
2023-11-19
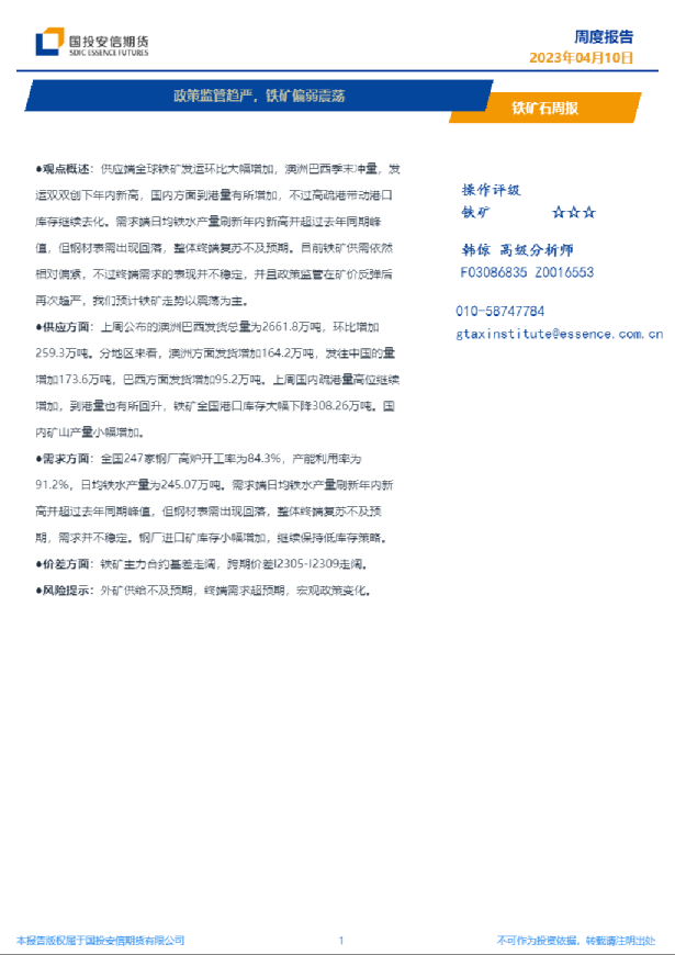
铁矿石周报:政策监管趋严,铁矿偏弱震荡
安信期货
2023-04-10
铁矿石市场周报:多部门加强铁矿监管 期价陷入宽幅波动
瑞达期货
2023-12-01
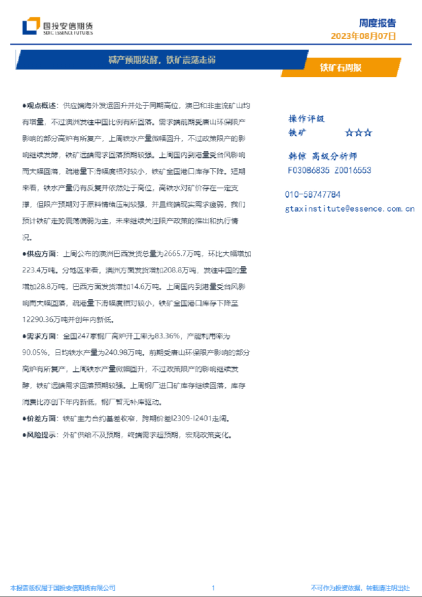
铁矿石周报:减产预期发酵,铁矿震荡走弱
安信期货
2023-08-08