登录
注册
回到首页
AI
搜索
发现报告
发现数据
发现专题
研选报告
定制报告
VIP
权益
发现大使
发现一下
行业研究
公司研究
宏观策略
财报
招股书
会议纪要
稀土
低空经济
DeepSeek
AIGC
智能驾驶
大模型
当前位置:首页
/
其他报告
/
报告详情
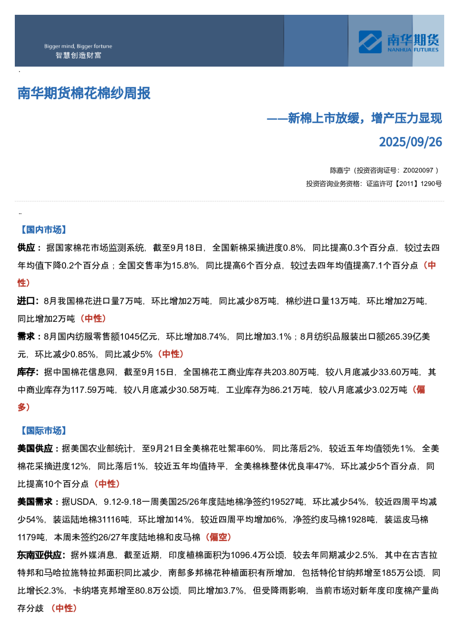
棉花棉纱周报:消费负反馈正在显现
2022-02-20
边舒扬
南华期货
甜***
你可能感兴趣
南华棉花棉纱周报:收花热情受限,下游负反馈逐渐显现
南华期货
2023-10-20
棉花棉纱周报:新棉收购博弈有所松动,产业负反馈带来郑棉连续大跌
安信期货
2023-10-24
南华期货棉花棉纱周报:新棉上市放缓,增产压显现
南华期货
2025-09-27
南华期货棉花棉纱周报:新棉上市放缓,增产压力显现
农林牧渔
南华期货
2025-09-26
棉花棉纱周报:下游成品库存压力开始显现,关注春节前备货情况
国投期货
2024-12-09