发现报告(www.fxbaogao.com)致力于打造国内最全的研报库,报告数量在业内遥遥领先。无论您需要什么行业的深度分析或公司财报,这里都能找到。我们的用户量非常大,深受广大投资者的喜爱。平台设计追求极简,操作方便,凭借先进的技术手段,助您从海量信息中快速提炼价值,让您的每一次决策都更加精准有力。
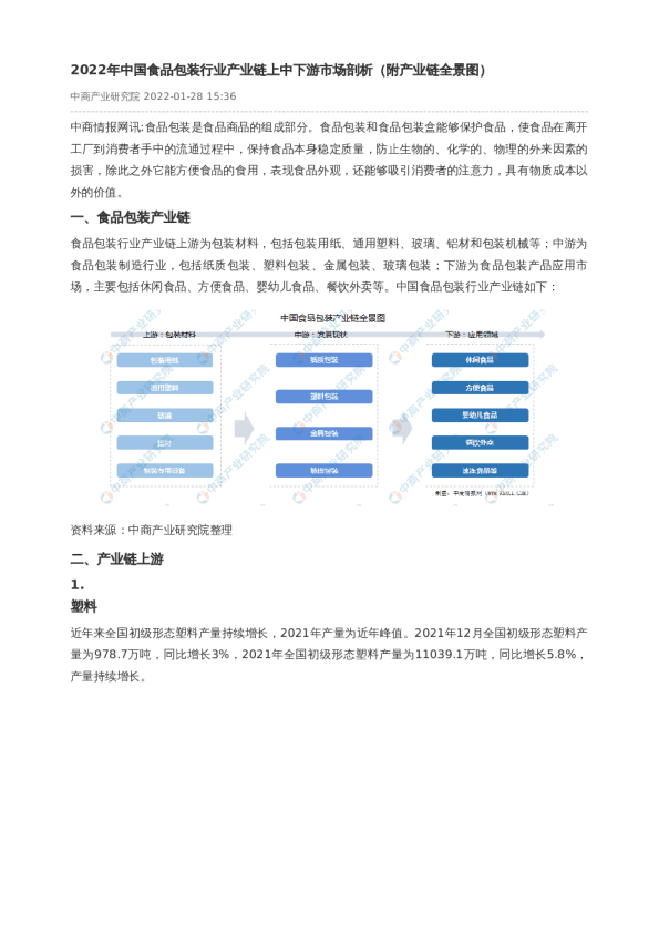
2022年中国食品包装行业产业链上中下游市场剖析显示,食品包装行业产业链上游为包装材料,包括包装用纸、通用塑料、玻璃、铝材和包装机械等;中游为食品包装制造行业,包括纸质包装、塑料包装、金属包装、玻璃包装;下游为食品包装产品应用市场,主要包括休闲食品、方便食品、婴幼儿食品、餐饮外卖等。产业链上游的塑料、特种纸、玻璃、合成树脂和铝材产量持续增长,预计2022年中国食品包装行业产业链上游产量将达11240.1万吨。产业链中游的食品包装行业市场规模在6039亿元左右,预计2022年中国食品包装行业市场规模将回升至6259亿元。产业链下游的食品包装相关企业数量在全国绝大多数省份均有分布,其中山东省食品包装企业数量分布最多,为34921家,占比9.9%;同时广东、安徽等省份企业数量也相对集中,分别为8.5%和8%。