登录
注册
回到首页
AI
搜索
发现报告
发现数据
发现专题
研选报告
定制报告
VIP
权益
发现大使
发现一下
行业研究
公司研究
宏观策略
财报
招股书
会议纪要
海南封关
低空经济
DeepSeek
AIGC
大模型
当前位置:首页
/
行业研究
/
报告详情
健康体检行业点评报告:爱康国宾私有化进程更新及对体检行业的影响讨论
医药生物
2019-01-15
杜佐远、蔡明子
太平洋证券
小***
你可能感兴趣
有色金属行业专题研究:关于美元指数及实际利率对金价影响的若干讨论
有色金属
国泰君安证券
2018-12-10
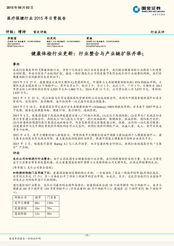
医疗保健行业2015年日常报告:健康体检行业更新:行业整合与产业链扩张并举;
医药生物
国金证券
2015-06-03
房地产行业更新:对近期市场的讨论-供需皆松,去信用新时代
房地产
国泰君安证券
2022-11-12
证券Ⅱ行业点评报告:国办“鼓励证券、基金等机构进一步降低服务收费”的逐项分析及对市场、东财、传统券商影响判断
金融
华西证券
2022-09-18
房地产行业对当前板块的讨论(五十九):项目交叉渗透影响并购贷款,稳增长催生新预期
房地产
国泰君安证券
2022-01-09