登录
注册
回到首页
AI
搜索
发现报告
发现数据
发现专题
研选报告
定制报告
VIP
权益
发现大使
发现一下
行业研究
公司研究
宏观策略
财报
招股书
会议纪要
seedance2.0
低空经济
DeepSeek
AIGC
大模型
当前位置:首页
/
宏观策略
/
报告详情
沪铜周报:宏观环境不利,铜市震荡行情或延续
2021-10-08
投资咨询部
华安期货
花***
你可能感兴趣
沪铜周报:全球宏观环境平稳,铜价延续震荡态势
上海中期期货
2014-01-21
铜期货周报:宏观风险加剧,沪铜或将延续震荡走势
国都期货
2018-04-16
宏观环境多空交织 沪铜或高位震荡为主
冠通期货
2025-05-30
一周集萃-沪铜:短期上方空间有限,震荡行情或延续
广州期货
2022-10-23
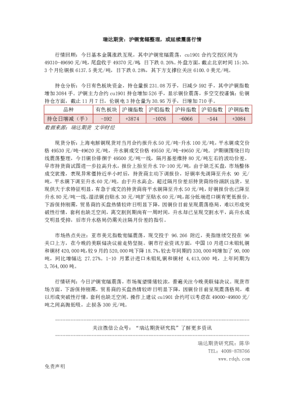
沪铜宽幅整理,或延续震荡行情
瑞达期货
2018-11-11