登录
注册
回到首页
AI
搜索
发现报告
发现数据
发现专题
研选报告
定制报告
VIP
权益
发现大使
发现一下
行业研究
公司研究
宏观策略
财报
招股书
会议纪要
中央经济工作会议
低空经济
DeepSeek
AIGC
智能驾驶
大模型
当前位置:首页
/
其他报告
/
报告详情
信达股指期货周报:年中流动性平稳度过,股指有望继续震荡上行
2020-02-28
信达期货
笑***
你可能感兴趣
信达股指期货周报:年中流动性平稳度过 股指有望继续震荡上行
信达期货
2017-07-03
资金平稳度过年中,国债期货继续震荡
格林大华期货
2021-07-06
国债期货早报:年中考核平稳度过,继续等待低位开仓
银河期货
2014-06-30
周度报告——股指期货:基本面表现平稳,期指有望震荡上行
东证期货
2017-04-04
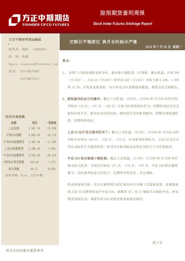
股指期货套利周报:交割日平稳度过 换月合约贴水严重
方中中期期货
2015-07-20