登录
注册
回到首页
AI
搜索
发现报告
发现数据
发现专题
研选报告
定制报告
VIP
权益
发现大使
发现一下
行业研究
公司研究
宏观策略
财报
招股书
会议纪要
海南封关
低空经济
DeepSeek
AIGC
大模型
当前位置:首页
/
其他报告
/
报告详情
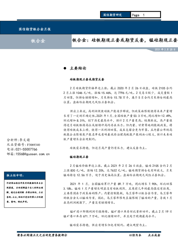
IRR快速上行,期现正套渐具配置价值
2020-02-20
张晨
东兴期货
点***
你可能感兴趣
国债期货周报:IRR快速上行,期现正套渐具配置价值
东兴期货
2017-12-25
固定收益衍生品策略周报:期货IRR快速上行,把握正套策略机会
国信证券
2017-12-25
债券周报:偏空因素居上风,上行中渐具价值
中航证券
2013-08-14
黑色:短期偏强震荡,关注期现正套
长江期货
2025-07-21
煤炭期货月度分析报告:预期推升行情空间有限,可逢高沽空或期现正套
大有期货
2023-01-29