登录
注册
回到首页
AI
搜索
发现报告
发现数据
发现专题
研选报告
定制报告
VIP
权益
发现大使
发现一下
行业研究
公司研究
宏观策略
财报
招股书
会议纪要
中央经济工作会议
低空经济
DeepSeek
AIGC
大模型
当前位置:首页
/
其他报告
/
报告详情
油脂周报:部分资金获利了结,油脂高位调整
2020-11-22
戴俊玫
美尔雅期货
***
你可能感兴趣
油脂日报:部分资金高位获利了结,油脂承压下跌
华泰期货
2023-07-25
油脂周报:高位获利了结,油脂近期进入震荡趋势
银河期货
2020-01-17
贵金属晨报:部分资金获利了结,贵金属回落
安信期货
2014-01-16
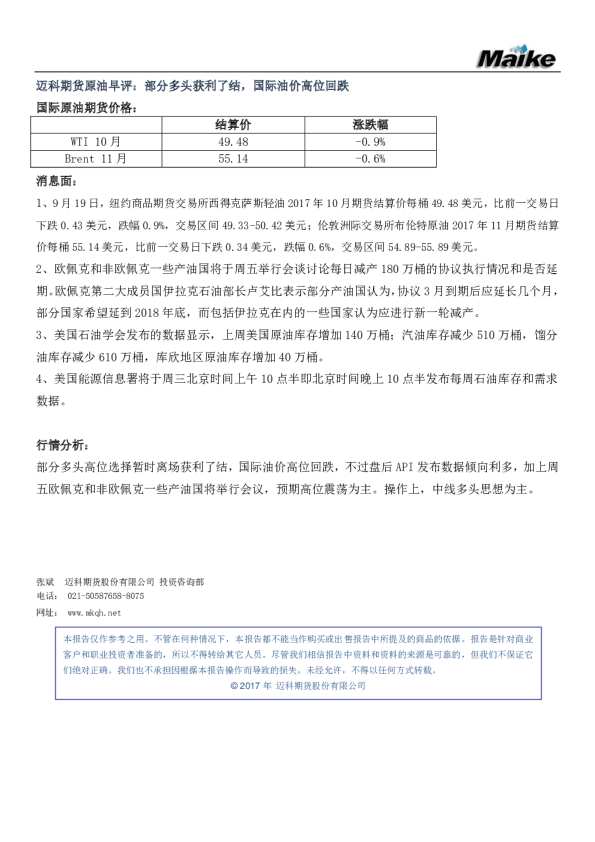
原油早评: 部分多头获利了结,国际油价高位回跌
迈科期货
2017-09-20
部分多头获利了结,铜价高位回调整理
广州期货
2017-12-29