登录
注册
回到首页
AI
搜索
发现报告
发现数据
发现专题
研选报告
定制报告
VIP
权益
发现大使
发现一下
行业研究
公司研究
宏观策略
财报
招股书
会议纪要
seedance2.0
低空经济
DeepSeek
AIGC
大模型
当前位置:首页
/
宏观策略
/
报告详情
美国大选和全球市场一周观察:拜登扩大领先优势,市场定价拜登胜选预期
2020-10-12
雒雅梅
西部证券
李***
你可能感兴趣
美国大选和全球市场一周观察:拜登胜选会带来哪些投资机会?
西部证券
2020-10-18
美国大选和全球市场一周观察:拜登发力摇摆州,特朗普支持率追赶势头受阻
西部证券
2020-09-07
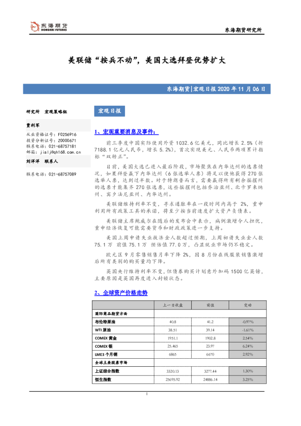
宏观日报:美联储“按兵不动”,美国大选拜登优势扩大
东海期货
2020-11-06
一周全球动态——英澳扩大量化宽松规模拜登宣布赢得大选
大公信用
2020-11-16
投资策略主题报告:美国选战观察:拜登胜选将带来什么?
安信证券
2020-10-17