登录
注册
回到首页
AI
搜索
发现报告
发现数据
发现专题
研选报告
定制报告
VIP
权益
发现大使
发现一下
行业研究
公司研究
宏观策略
财报
招股书
会议纪要
稀土
低空经济
DeepSeek
AIGC
智能驾驶
大模型
当前位置:首页
/
其他报告
/
报告详情
鸡蛋日报:期现接近平水,现货强势支撑期货
2020-07-21
刘四奎
中原期货
晚***
你可能感兴趣
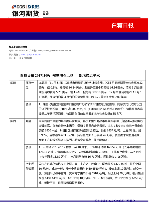
白糖日报:郑糖增仓上扬 期现接近平水
银河期货
2017-11-09
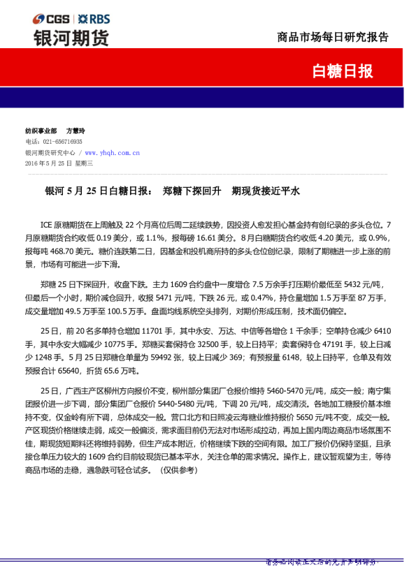
白糖日报:郑糖下探回升 期现货接近平水
银河期货
2016-05-25
金属锌铝日报:锌期现货接近平水,铝厂复产预期增加
华泰期货
2019-06-26
天然橡胶周报:天胶连续下跌,期现价差接近平水
中大期货
2019-03-30
玉米:期现平水,接近底部
宏源期货
2025-05-21