登录
注册
回到首页
AI
搜索
发现报告
发现数据
发现专题
研选报告
定制报告
VIP
权益
发现大使
发现一下
行业研究
公司研究
宏观策略
财报
招股书
会议纪要
稀土
低空经济
DeepSeek
AIGC
智能驾驶
大模型
当前位置:首页
/
其他报告
/
报告详情
乙二醇周报:主港库存高企,压力位突破难度较大
2020-06-22
隋晓影、翟启迪
方正中期期货
啥***
你可能感兴趣
乙二醇日报:乙二醇主港库存小幅上升,关注压力位附近震荡可能
通惠期货
2024-05-20
乙二醇:主港库存高企,低价倒逼产能出清
方正中期期货
2020-07-13
乙二醇周报:主港持续累库,远月合约升水现货压力较大
方正中期期货
2020-08-19
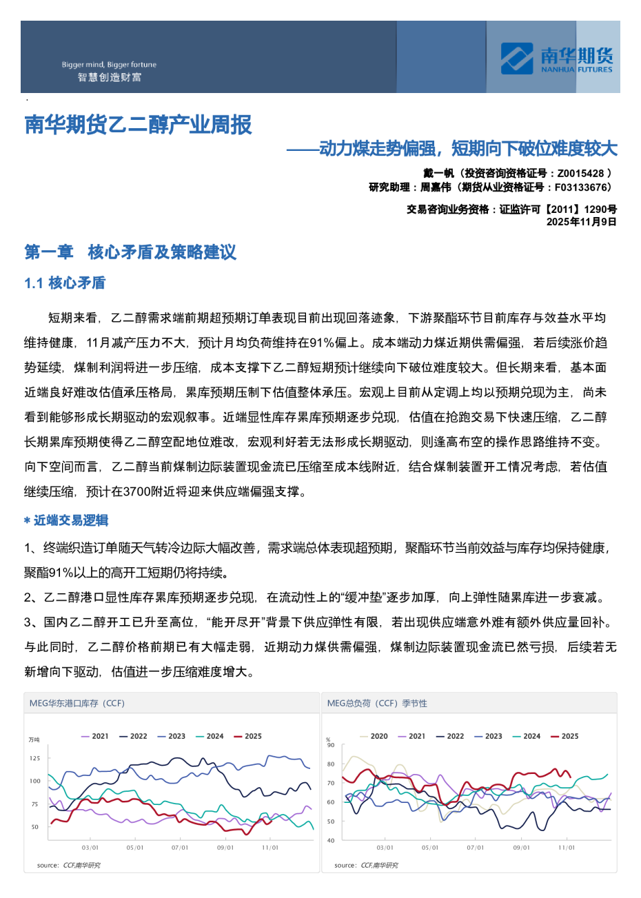
南华期货乙二醇产业周报:动力煤走势偏强,短期向下破位难度较大
南华期货
2025-11-08
苯乙烯周报:主港库存高企,原油继续反弹
方正中期期货
2020-06-21