登录
注册
回到首页
AI
搜索
发现报告
发现数据
发现专题
研选报告
定制报告
VIP
权益
发现大使
发现一下
行业研究
公司研究
宏观策略
财报
招股书
会议纪要
稀土
低空经济
DeepSeek
AIGC
智能驾驶
大模型
当前位置:首页
/
公司研究
/
报告详情
逆风迎增长,5G布局已至收获期
2020-04-14
耿琛
华创证券
点***
你可能感兴趣
经营拐点已至,新材料布局将迎收获期
建筑建材
东吴证券
2020-11-16
稳健成长的综合纸企龙头,多元化纸种、低成本原料布局已至收获期
轻工制造
东吴证券
2019-11-30
19Q3季报点评:发电量增长提振业绩,海上风电收获期已至
公用事业
申港证券
2019-10-30
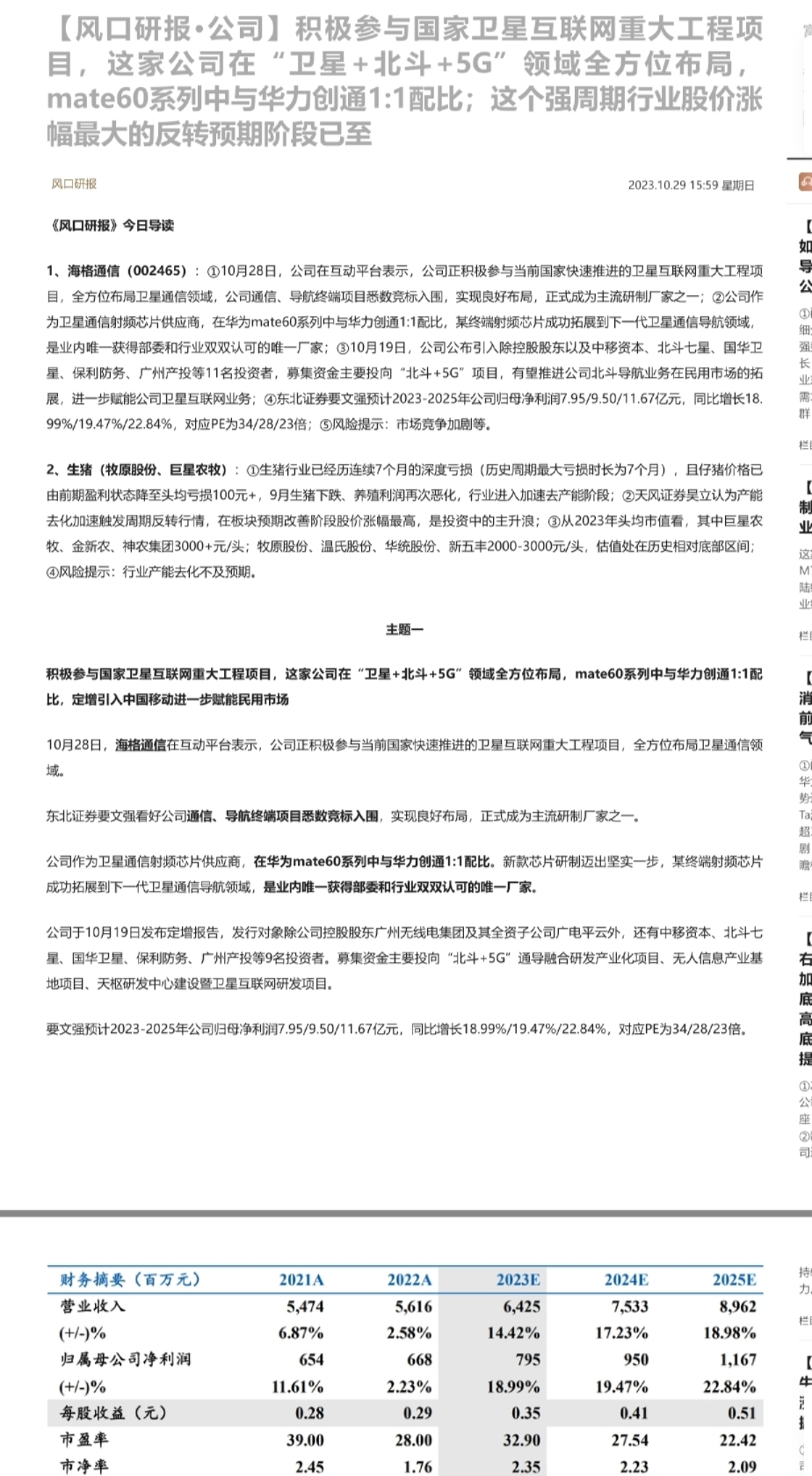
【风口研报·公司】积极参与国家卫星互联网重大工程项目,这家公司在“卫星+北斗+5G”领域全方位布局,mate60系列中与华力创通1比1配比,这个强周期行业股价涨幅最大的反转预期阶段已至
未知机构
2023-10-29
福赛科技(301529)全球化拐点已至,布局机器人打造新增长
机械设备
中泰证券
2025-10-24