登录
注册
回到首页
AI
搜索
发现报告
发现数据
发现专题
研选报告
定制报告
VIP
权益
发现大使
发现一下
行业研究
公司研究
宏观策略
财报
招股书
会议纪要
海南封关
低空经济
DeepSeek
AIGC
大模型
当前位置:首页
/
其他报告
/
报告详情
储备棉轮入参与积极,棉价有支撑
2019-12-06
何濛、李伟
华安期货
九***
你可能感兴趣
储备棉轮入即将开始,棉价有支撑
华安期货
2019-11-29
棉花周度报告:储备棉轮入政策落地,入储率成为棉价支撑关键
安信期货
2019-11-19
棉花周报:郑棉基本面持稳,市场聚焦外部环境变化,储备棉轮入政策落地,棉价或将维系宽幅震荡
华融融达期货
2022-07-11
内外棉价双双跌停,国内储备棉暂停轮入
国都期货
2020-03-24
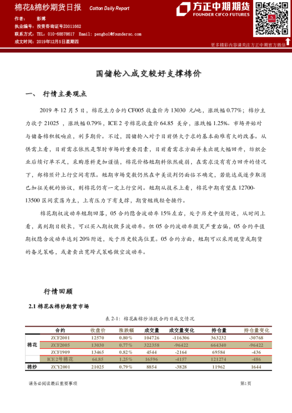
国储轮入成交较好支撑棉价
方正中期期货
2019-12-06