登录
注册
回到首页
AI
搜索
发现报告
发现数据
发现专题
研选报告
定制报告
VIP
权益
发现大使
发现一下
行业研究
公司研究
宏观策略
财报
招股书
会议纪要
稀土
低空经济
DeepSeek
AIGC
智能驾驶
大模型
当前位置:首页
/
公司研究
/
报告详情
新能源客车显著受益地方推广政策
2014-09-22
王炎学、崔书田
国泰君安证券
笑***
你可能感兴趣
第二批新能源推广城市及补贴标准点评:新能源公交客车及纯电动乘用车有望显著受益
交运设备
东方证券
2014-02-10
汽车行业-完善新能源公交车成品油价补助政策点评:运营补贴加速新能源客车批量推广
交运设备
国泰君安证券
2015-05-15
销量环比回暖显著,受益新能源客车加速发展
交通运输
安信证券
2015-05-05
新能源客车高增长,龙头成长和盈利能力受益显著
交通运输
安信证券
2015-08-25
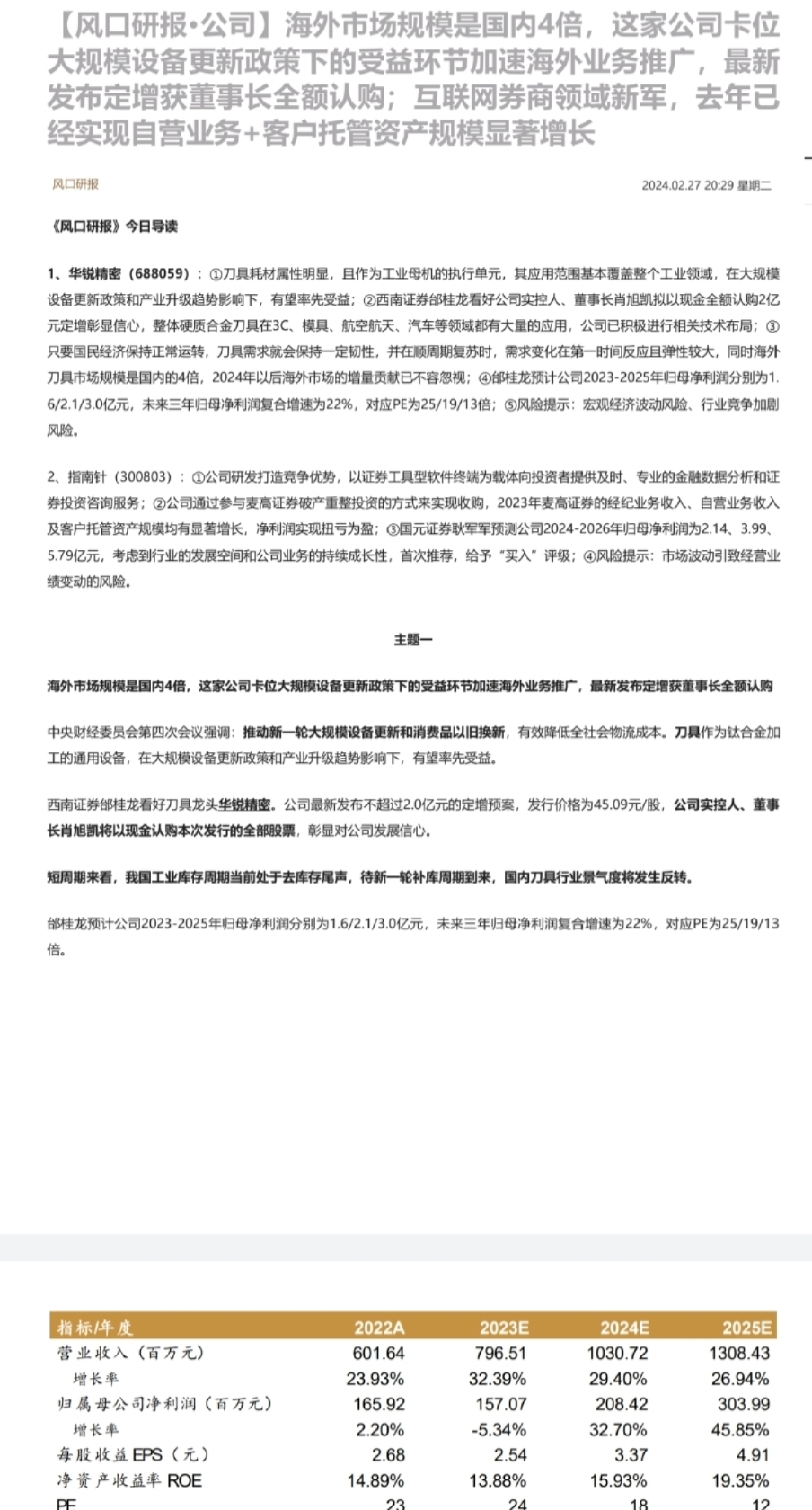
【风口研报·公司】海外市场规模是国内4倍,这家公司卡位大规模设备更新政策下的受益环节加速海外业务推广,最新发布定增获董事长全额认购;互联网券商领域新军,去年已经实现自营业务+客户托管资产规模显著增长
未知机构
2024-02-27