登录
注册
回到首页
AI
搜索
发现报告
发现数据
发现专题
研选报告
定制报告
VIP
权益
发现大使
发现一下
行业研究
公司研究
宏观策略
财报
招股书
会议纪要
海南封关
低空经济
DeepSeek
AIGC
大模型
当前位置:首页
/
其他报告
/
报告详情
国债期货日报:国债期货结束六连跌 弱势行情反弹难持续
2013-11-13
杨阳
方正期货
李***
你可能感兴趣
贵金属投资情报:金价结束八连跌,反弹难持续
永丰贵金属
2015-11-10
ICE农产品期货强力上攻期棉结束六连跌
美尔雅期货
2015-12-21
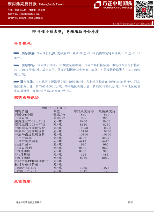
聚丙烯期货日报:PP行情小幅盘整,易涨难跌将会持续
方中中期期货
2016-11-04
股指期货日报:赛道股持续调整,沪指六连跌
华泰期货
2022-12-23
股指期货周报:CPI结束负增长,行情以超跌反弹为主
华泰期货
2023-09-10