登录
注册
回到首页
AI
搜索
发现报告
发现数据
发现专题
研选报告
定制报告
VIP
权益
发现大使
发现一下
行业研究
公司研究
宏观策略
财报
招股书
会议纪要
中央经济工作会议
低空经济
DeepSeek
AIGC
智能驾驶
大模型
当前位置:首页
/
其他报告
/
报告详情
棕榈油早报:技术买盘支撑棕榈油收涨
2013-09-25
鲍红波
广发期货
比***
你可能感兴趣
棕榈油早报:技术买盘支撑马棕榈油上涨
广发期货
2014-01-17
棕榈油早报:低位买盘支撑棕油反弹
广发期货
2013-07-19
国债期货:买盘支撑,期债高开大幅收涨
兴证期货
2017-03-14
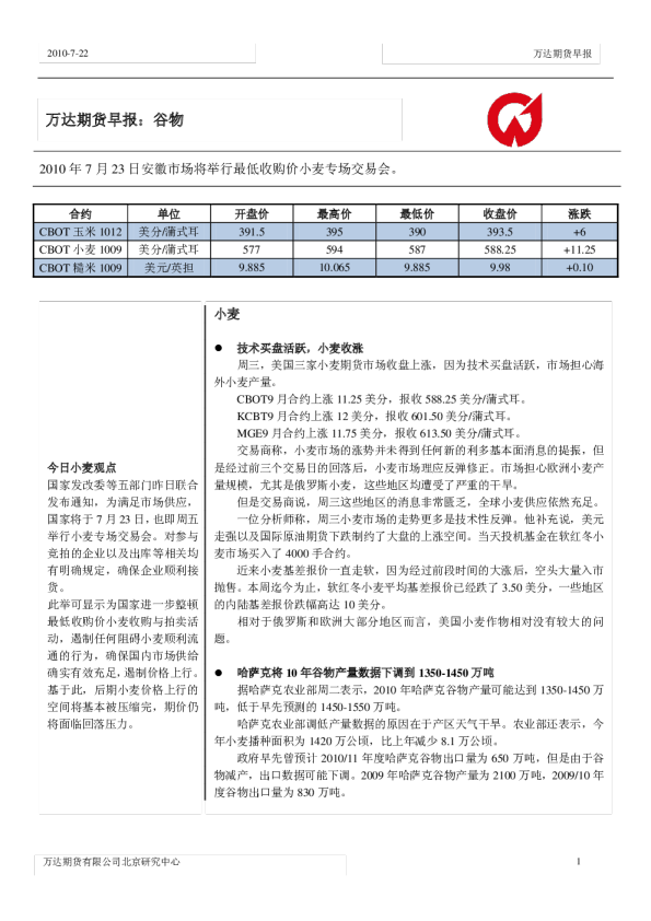
谷物早报:技术买盘活跃,小麦收涨
华信期货
2010-07-22
黄金早报:受避险买盘推动,期金收涨
宏源期货
2010-11-30