登录
注册
回到首页
AI
搜索
发现报告
发现数据
发现专题
研选报告
定制报告
VIP
权益
发现大使
发现一下
行业研究
公司研究
宏观策略
财报
招股书
会议纪要
中央经济工作会议
低空经济
DeepSeek
AIGC
智能驾驶
大模型
当前位置:首页
/
其他报告
/
报告详情
稻谷日报:中晚稻上市,早稻后期弱势为主
2013-09-24
彭思思
方正期货
更***
你可能感兴趣
稻谷日报:早稻收购进入尾声,市场注意力转向中晚稻
方正期货
2013-09-06
(M)方正期货稻谷日报:早稻收购进入尾声,市场注意力转向中晚稻
方正期货
2013-09-05
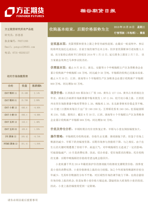
稻谷日报:收购基本结束,后期价格弱势为主
方正期货
2013-10-16
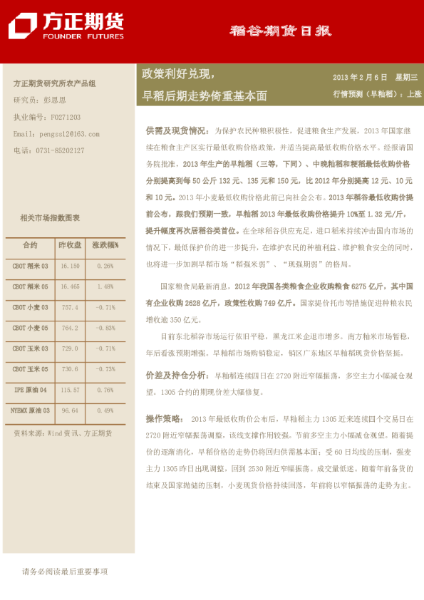
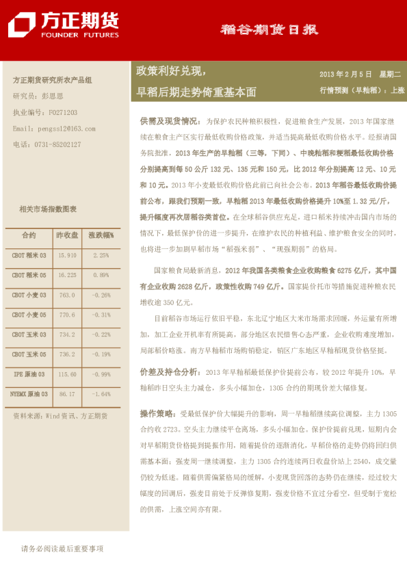
稻谷期货日报:政策利好兑现,早稻后期走势倚重基本面
方正期货
2013-02-05
稻谷日报:政策利好兑现,早稻后期走势倚重基本面
方正期货
2013-02-06