登录
注册
回到首页
AI
搜索
发现报告
发现数据
发现专题
研选报告
定制报告
VIP
权益
发现大使
发现一下
行业研究
公司研究
宏观策略
财报
招股书
会议纪要
中央经济工作会议
低空经济
DeepSeek
AIGC
大模型
当前位置:首页
/
其他报告
/
报告详情
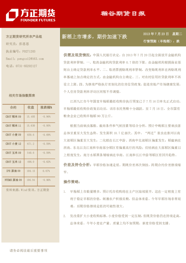
稻谷日报:早稻上市增多,期价走低
2013-07-18
彭思思
方正期货
清***
你可能感兴趣
方正期货稻谷日报:早稻零星上市,期价加速走低
方正期货
2013-07-17
稻谷日报:早稻零星上市,期价加速走低
方正期货
2013-07-16
稻谷日报:新稻上市增多,期价加速下跌
方正期货
2013-07-23
稻谷期货日报:“镉米”事件继续发酵,早稻走低
方正期货
2013-05-28
稻谷日报:“镉米”事件继续发酵,早稻走低
方正期货
2013-05-24