登录
注册
回到首页
AI
搜索
发现报告
发现数据
发现专题
研选报告
定制报告
VIP
权益
发现大使
发现一下
行业研究
公司研究
宏观策略
财报
招股书
会议纪要
中央经济工作会议
低空经济
DeepSeek
AIGC
智能驾驶
大模型
当前位置:首页
/
其他报告
/
报告详情
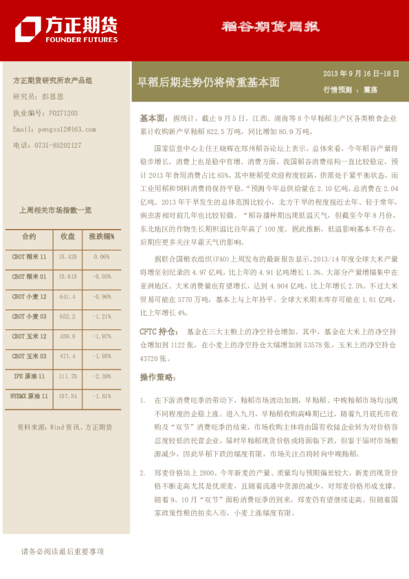
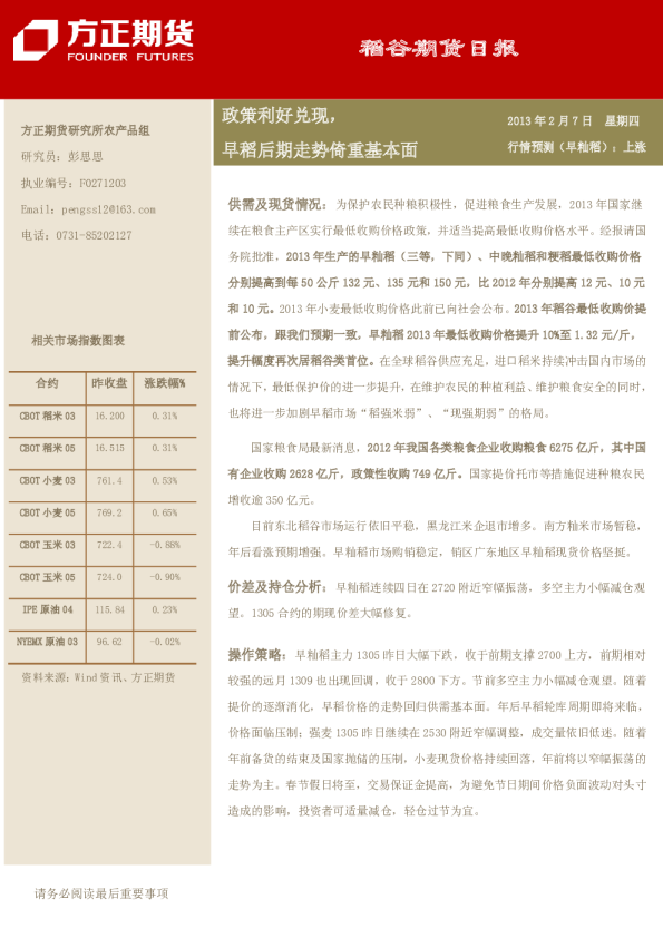
稻谷日报:政策利好兑现,早稻后期走势倚重基本面
2013-02-06
彭思思
方正期货
李***
你可能感兴趣
稻谷期货日报:政策利好兑现,早稻后期走势倚重基本面
方正期货
2013-02-05
稻谷日报:政策利好兑现,早稻后期走势倚重基本面
方正期货
2013-02-07
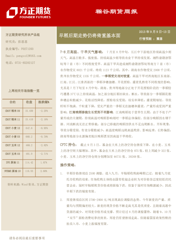
稻谷周报:早稻后期走势仍将倚重基本面
方正期货
2013-09-09
稻谷周报:早稻后期走势仍将倚重基本面
方正期货
2013-09-16
稻谷期货周报:早稻后期走势仍将倚重基本面
方正期货
2013-08-28