登录
注册
回到首页
AI
搜索
发现报告
发现数据
发现专题
研选报告
定制报告
VIP
权益
发现大使
发现一下
行业研究
公司研究
宏观策略
财报
招股书
会议纪要
稀土
低空经济
DeepSeek
AIGC
智能驾驶
大模型
当前位置:首页
/
宏观策略
/
报告详情
宏观热点日评:非农不佳及叙利亚局势继续动荡加剧避险需求,关注今日中国数据
2013-09-12
陈枫
浙商期货
望***
你可能感兴趣
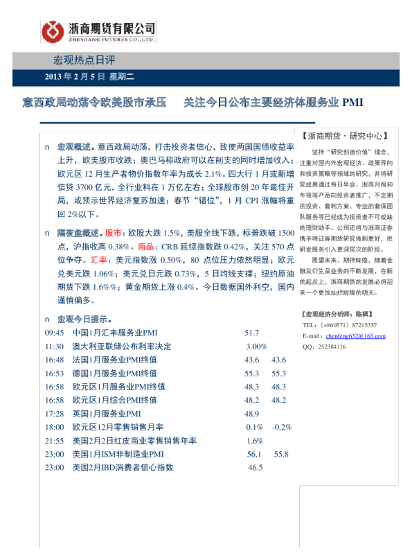
宏观热点日评:意西政局动荡令欧美股市承压,关注今日公布主要经济体服务业PMI
浙商期货
2013-02-06
宏观热点日评:关注今日各国10月制造业PMI初值及美国方面其他重要数据
浙商期货
2013-10-24
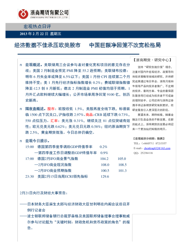
宏观热点日评:经济数据不佳承压欧美股市,中国巨额净回笼不改宽松格局
浙商期货
2013-02-22
宏观热点日评:数据不佳及联储退出言论美股下跌,行政审批再放权有望引来资金活水
浙商期货
2013-05-17
宏观热点日评:美对叙利亚动武担忧减缓,中国经济发展进入提质增效的第二
浙商期货
2013-09-13