登录
注册
回到首页
AI
搜索
发现报告
发现数据
发现专题
研选报告
定制报告
VIP
权益
发现大使
发现一下
行业研究
公司研究
宏观策略
财报
招股书
会议纪要
稀土
低空经济
DeepSeek
AIGC
智能驾驶
大模型
当前位置:首页
/
宏观策略
/
报告详情
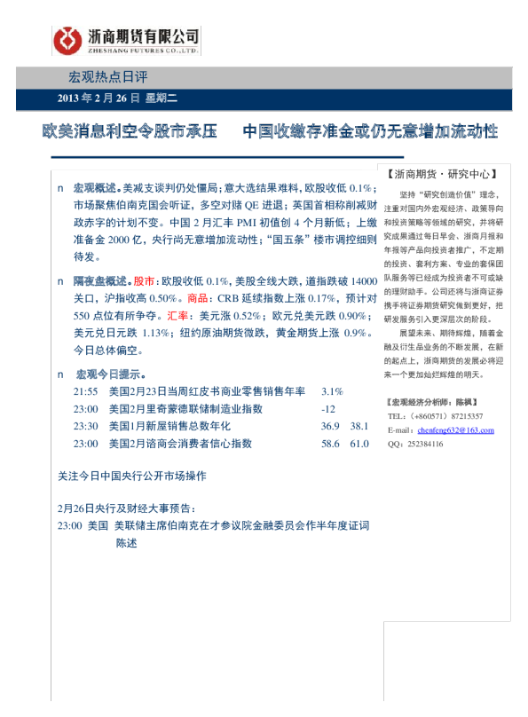
宏观热点日评:意西政局动荡令欧美股市承压,关注今日公布主要经济体服务业PMI
2013-02-06
陈枫
浙商期货
陈***
你可能感兴趣
宏观热点日评:欧美日昨经济数据略偏空,关注今日公布世界主要经济体PMI
浙商期货
2013-02-04
宏观热点日评:欧美消息利空令股市承压,中国收缴存准金或仍无意增加流动性
浙商期货
2013-02-26
宏观热点日评:经济数据不佳承压欧美股市,中国巨额净回笼不改宽松格局
浙商期货
2013-02-22
宏观热点日评:数据利好令量宽削减担忧升温美股大跌,汇丰制造业PMI终值今公布或好于初值
浙商期货
2013-06-03
一周全球动态 —— 欧美主要发达经济体PMI回升至荣枯线以上 受疫情影响经济复苏仍然承压
大公信用
2020-07-27