登录
注册
回到首页
AI
搜索
发现报告
发现数据
发现专题
研选报告
定制报告
VIP
权益
发现大使
发现一下
行业研究
公司研究
宏观策略
财报
招股书
会议纪要
稀土
低空经济
DeepSeek
AIGC
智能驾驶
大模型
当前位置:首页
/
其他报告
/
报告详情
万达期货原油早报
2013-07-22
华信期货
阁***
你可能感兴趣
万达期货早报LLDPE:原油支持LL强势
华信期货
2013-08-02
万达期货早报-原油:美元走势稳定后,原油价格存在反弹动力
华信期货
2013-06-21
万达期货早报:原油
华信期货
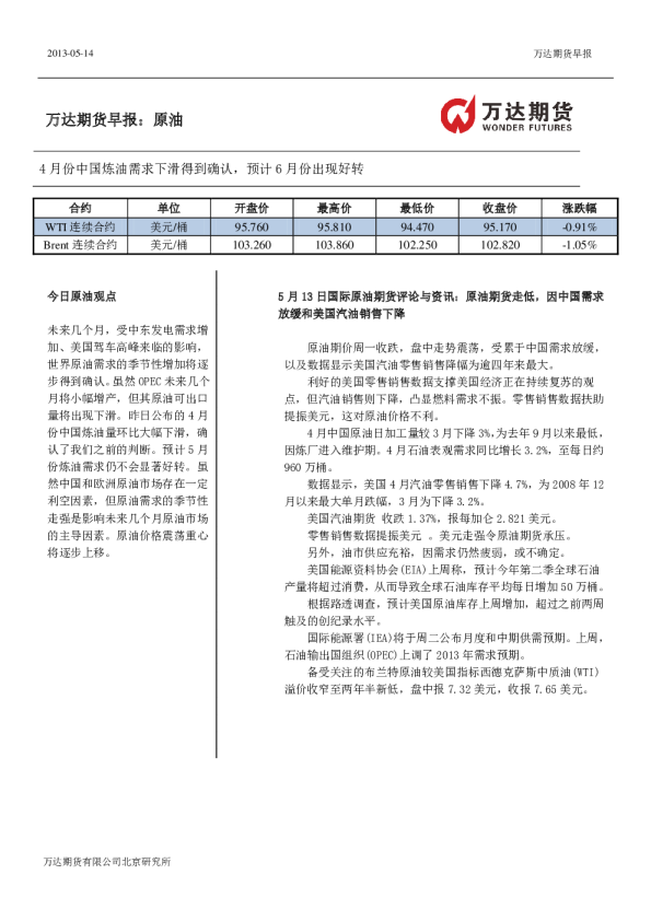
2013-05-16
万达期货早报-原油:油价下挫,布兰特原油期货自1月中以来首周下跌
华信期货
2013-02-18
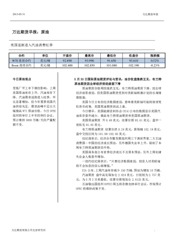
万达期货原油早报:美国逐渐进入汽油消费旺季
华信期货
2013-05-31