登录
注册
回到首页
AI
搜索
发现报告
发现数据
发现专题
研选报告
定制报告
VIP
权益
发现大使
发现一下
行业研究
公司研究
宏观策略
财报
招股书
会议纪要
稀土
低空经济
DeepSeek
AIGC
智能驾驶
大模型
当前位置:首页
/
其他报告
/
报告详情
万达期货原油早报:美国逐渐进入汽油消费旺季
2013-05-31
孟阳
华信期货
陈***
你可能感兴趣
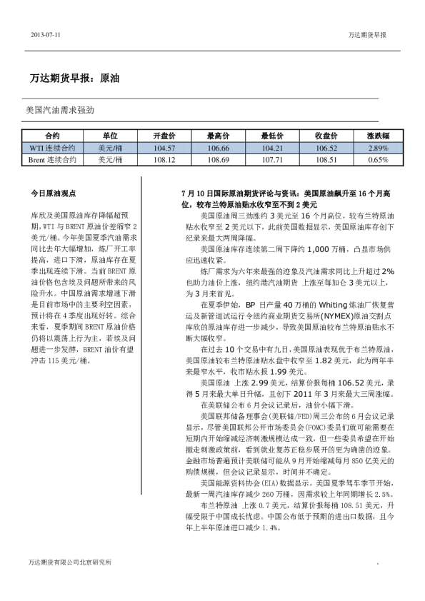
万达期货原油早报:美国汽油需求强劲
华信期货
2013-07-11
华泰期货原油日报:美国进入夏季出行旺季 汽油裂差再创新高
华泰期货
2022-06-07
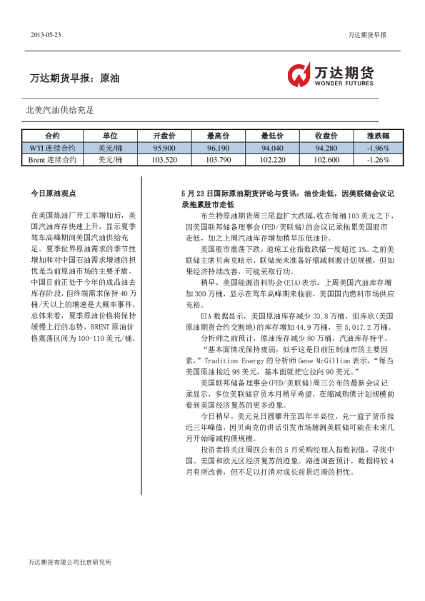
万达期货原油早报:北美汽油供给充足
华信期货
2013-05-23
2季度原油行情展望:汽油消费旺季,关注汽油裂解价差
中大期货
2016-03-31
汽油消费旺季,5月原油继续上行
恒泰期货
2018-04-26