登录
注册
回到首页
AI
搜索
发现报告
发现数据
发现专题
研选报告
定制报告
VIP
权益
发现大使
发现一下
行业研究
公司研究
宏观策略
财报
招股书
会议纪要
稀土
低空经济
DeepSeek
AIGC
智能驾驶
大模型
当前位置:首页
/
其他报告
/
报告详情
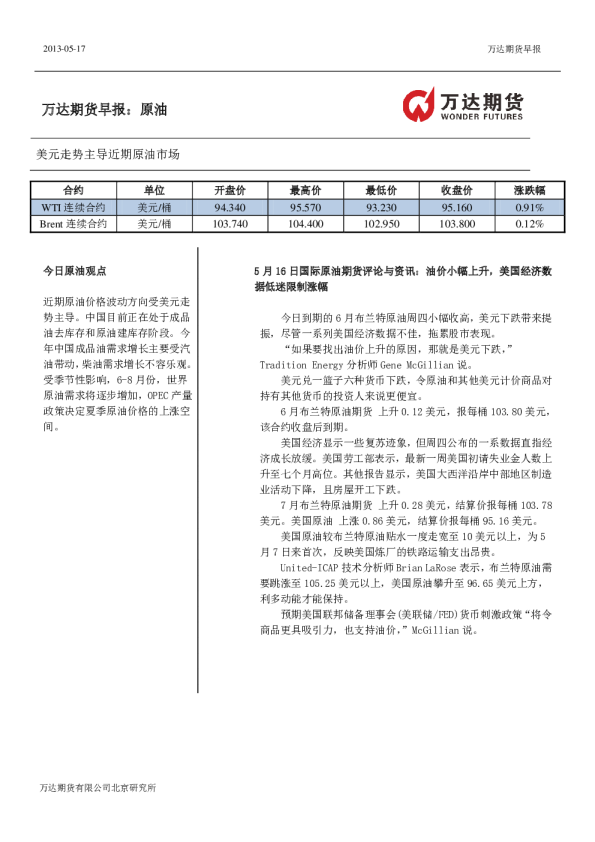
万达期货早报-原油:美元走势稳定后,原油价格存在反弹动力
2013-06-21
孟阳
华信期货
李***
你可能感兴趣
万达期货原油早报:若美元持续走强,将对原油价格形成明显压制
华信期货
2013-06-20
万达期货早报-原油:美元走势主导近期原油市场
华信期货
2013-05-22
美元指数大幅下行 原油价格存在反弹动力
宏源期货
2024-07-15
万达期货早报-原油:需求下调,原油价格承压
华信期货
2013-03-14
万达期货早报-原油:BRENT跌穿100美元/桶,考验OPEC产量政策
华信期货
2013-04-17