登录
注册
回到首页
AI
搜索
发现报告
发现数据
发现专题
研选报告
定制报告
VIP
权益
发现大使
发现一下
行业研究
公司研究
宏观策略
财报
招股书
会议纪要
稀土
低空经济
DeepSeek
AIGC
智能驾驶
大模型
当前位置:首页
/
其他报告
/
报告详情
万达期货早报-原油:需求下调,原油价格承压
2013-03-14
华信期货
点***
你可能感兴趣
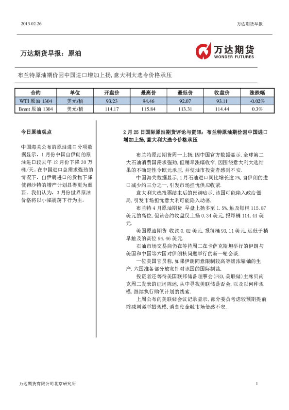
万达期货早报-原油:布兰特原油期价因中国进口增加上扬,意大利大选令价格承压
华信期货
2013-02-26
万达期货原油,石油沥青周报:原油价格高位震荡,调油带动沥青需求
华信期货
2013-05-15
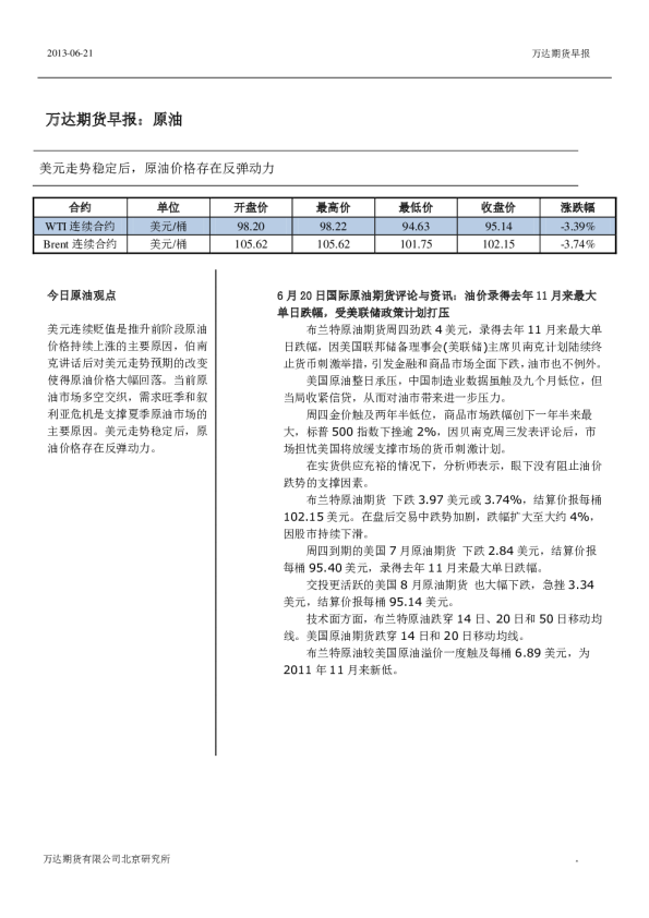
万达期货早报-原油:美元走势稳定后,原油价格存在反弹动力
华信期货
2013-06-21
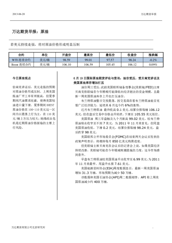
万达期货原油早报:若美元持续走强,将对原油价格形成明显压制
华信期货
2013-06-20
原油及聚酯产业链月报(2024年9月):需求走弱原油价格持续承压 建议关注下游补库存机会
东海证券
2024-09-05