登录
注册
回到首页
AI
搜索
发现报告
发现数据
发现专题
研选报告
定制报告
VIP
权益
发现大使
发现一下
行业研究
公司研究
宏观策略
财报
招股书
会议纪要
海南封关
低空经济
DeepSeek
AIGC
大模型
当前位置:首页
/
其他报告
/
报告详情
白糖早报:六月乙醇用蔗比例提升
2013-06-27
华信期货
十***
你可能感兴趣
白糖早报:巴西乙醇用蔗或不及预期
华信期货
2013-05-23
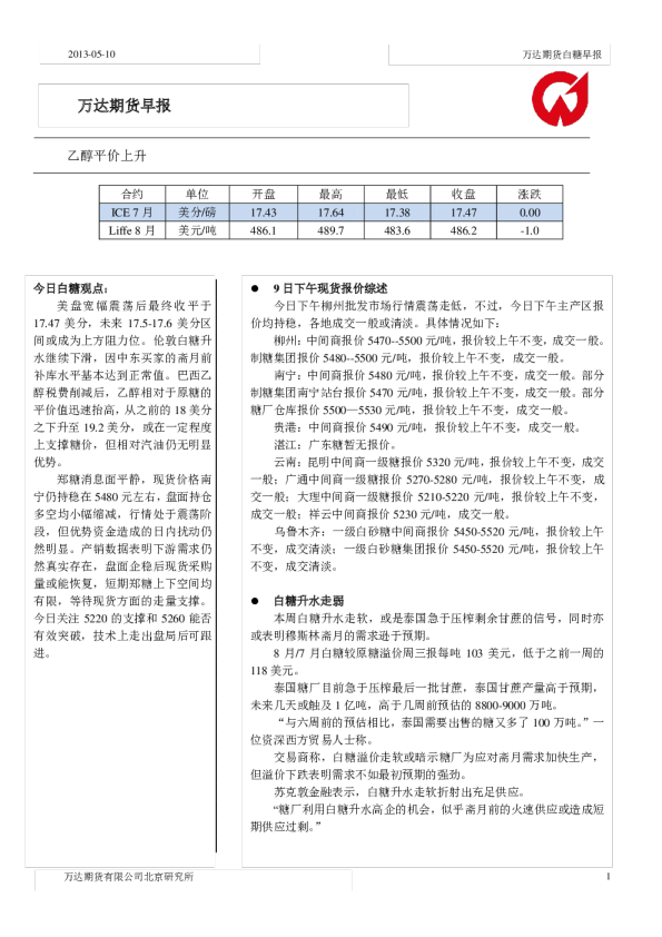
万达期货白糖早报:乙醇平价上升
华信期货
2013-05-10
玉米周报:玉米价格优势凸显 玉米饲用比例提升
中州期货
2021-09-22
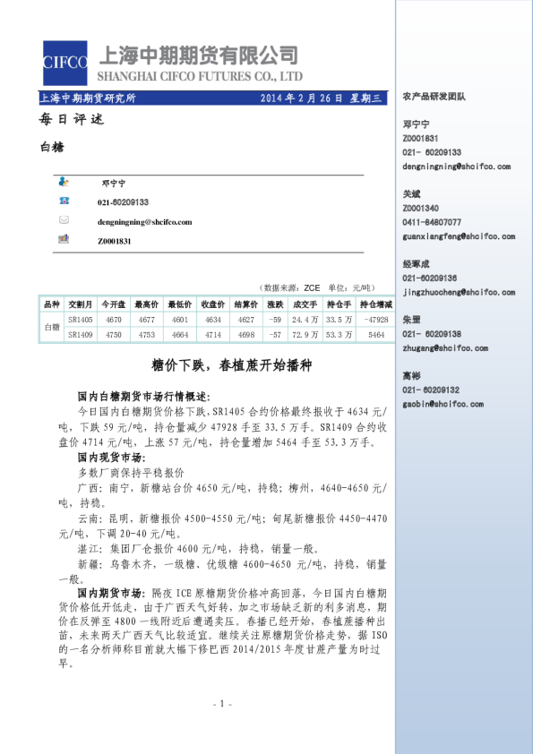
白糖日评:糖价下跌,春植蔗开始播种
上海中期期货
2014-02-27
白糖:关注“桦加沙”对蔗区的影响
国泰君安证券
2025-09-23