登录
注册
回到首页
AI
搜索
发现报告
发现数据
发现专题
研选报告
定制报告
VIP
权益
发现大使
发现一下
行业研究
公司研究
宏观策略
财报
招股书
会议纪要
seedance2.0
低空经济
DeepSeek
AIGC
大模型
当前位置:首页
/
其他报告
/
报告详情
白糖早报:巴西乙醇用蔗或不及预期
2013-05-23
刘永华
华信期货
北***
你可能感兴趣
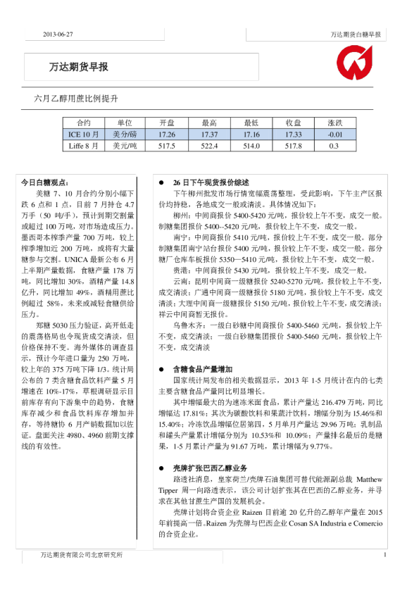
白糖早报:六月乙醇用蔗比例提升
华信期货
2013-06-27
白糖周报:蔗收割作业,巴西中南部甘蔗入榨量低于预期
银河期货
2023-05-14
白糖日报:巴西乙醇产销或回暖
兴证期货
2017-09-01
白糖周报:巴西制糖比下降 全球增产或不及预期
银河期货
2025-11-17
白糖早报:巴西产量不及预期
华信期货
2013-09-25