登录
注册
回到首页
AI
搜索
发现报告
发现数据
发现专题
研选报告
定制报告
VIP
权益
发现大使
发现一下
行业研究
公司研究
宏观策略
财报
招股书
会议纪要
稀土
低空经济
DeepSeek
AIGC
智能驾驶
大模型
当前位置:首页
/
宏观策略
/
报告详情
宏观热点日评:中国经济担忧令美股收跌,国内央行流动性管理姿态不改救市预期落空
2013-06-25
陈枫
浙商期货
赵***
你可能感兴趣
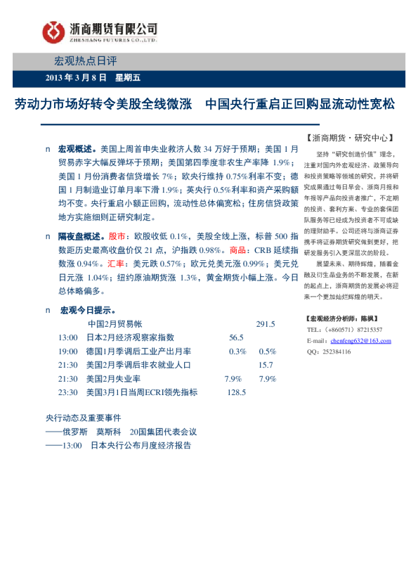
宏观热点日评:劳动力市场好转令美股全线微涨,中国央行重启正回购显流动性宽松
浙商期货
2013-03-08
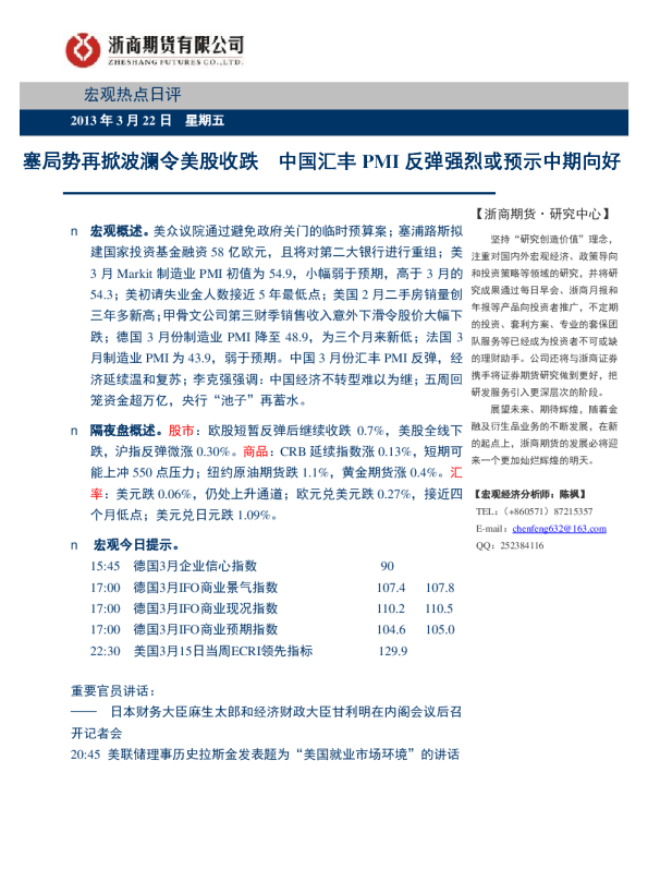
宏观热点日评:塞局势再掀波澜令美股收跌,中国汇丰PMI反弹强烈或预示中期向好
浙商期货
2013-03-22
浙商期货宏观热点日评:量宽缩减担忧继续发酵美股收跌,端午数据利空但显著宽松概率仍较小
浙商期货
2013-06-13
宏观热点日评:获利回吐但数据好于预期美股平收,人民币走高令经济下行风险加大
浙商期货
2013-05-27
宏观热点日评:数据利好令量宽削减担忧升温美股大跌,汇丰制造业PMI终值今公布或好于初值
浙商期货
2013-06-03