登录
注册
回到首页
AI
搜索
发现报告
发现数据
发现专题
研选报告
定制报告
VIP
权益
发现大使
发现一下
行业研究
公司研究
宏观策略
财报
招股书
会议纪要
稀土
低空经济
DeepSeek
AIGC
智能驾驶
大模型
当前位置:首页
/
其他报告
/
报告详情
白糖日报:外盘小幅反弹 郑糖考验前低
2013-05-24
崔娟
方正期货
梦***
你可能感兴趣
白糖周报:国际原糖小幅反弹。郑糖考验前低
方正期货
2013-05-30
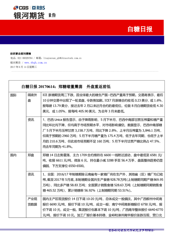
白糖日报:郑糖缩量震荡外盘重返前低
银河期货
2017-06-14
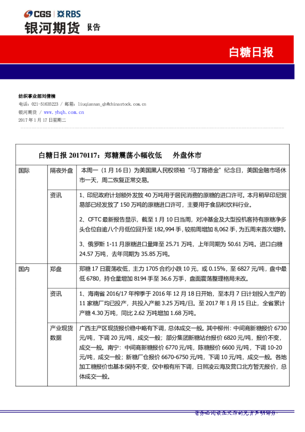
白糖日报:郑糖震荡小幅收低 外盘休市
银河期货
2017-01-17
白糖日报:内强外弱,郑糖面临前高考验
方中中期期货
2015-02-12
白糖期货早报:外盘拖累,郑糖小幅低开
长城伟业期货有限公司
2010-08-18