登录
注册
回到首页
AI
搜索
发现报告
发现数据
发现专题
研选报告
定制报告
VIP
权益
发现大使
发现一下
行业研究
公司研究
宏观策略
财报
招股书
会议纪要
中央经济工作会议
低空经济
DeepSeek
AIGC
智能驾驶
大模型
当前位置:首页
/
其他报告
/
报告详情
万达期货早报-塑料:原料市场总体呈现弱势
2013-04-17
华信期货
简***
你可能感兴趣
万达期货早报-塑料:利多因素有限,LL弱势整理
华信期货
2013-04-11
万达期货早报-塑料:石化企业降价,打击现货市场信心
华信期货
2013-01-14
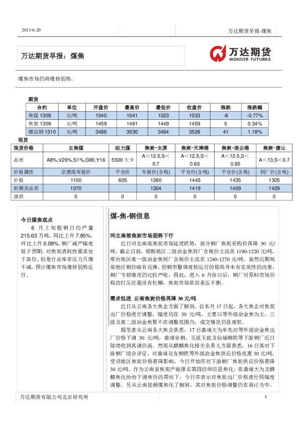
万达期货早报:煤焦市场仍将维持弱势
华信期货
2013-06-20
万达期货早报:煤焦市场仍将维持弱势
华信期货
2013-06-19
万达期货早报-聚乙烯:成本支持减弱,市场弱势难改
华信期货
2013-03-08