登录
注册
回到首页
AI
搜索
发现报告
发现数据
发现专题
研选报告
定制报告
VIP
权益
发现大使
发现一下
行业研究
公司研究
宏观策略
财报
招股书
会议纪要
中央经济工作会议
低空经济
DeepSeek
AIGC
大模型
当前位置:首页
/
其他报告
/
报告详情
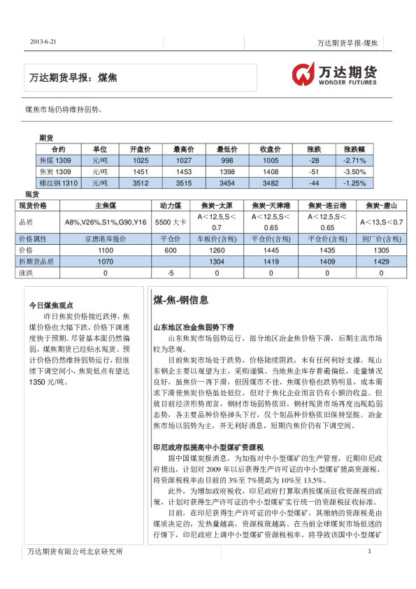
万达期货早报:煤焦市场仍将维持弱势
2013-06-20
张甜甜
华信期货
能***
你可能感兴趣
万达期货早报:煤焦市场仍将维持弱势
华信期货
2013-06-19
万达期货煤焦早报:煤焦市场仍将维持弱势
华信期货
2013-06-21
万达期货早报:煤焦市场难言反弹
华信期货
2013-06-26
万达期货煤焦早报:煤焦市场难言反弹。
华信期货
2013-07-11
万达期货早报:煤焦市场难言反弹
华信期货
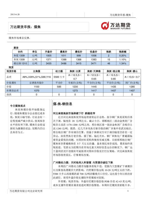
2013-06-28