登录
注册
回到首页
AI
搜索
发现报告
发现数据
发现专题
研选报告
定制报告
VIP
权益
发现大使
发现一下
行业研究
公司研究
宏观策略
财报
招股书
会议纪要
稀土
低空经济
DeepSeek
AIGC
智能驾驶
大模型
当前位置:首页
/
其他报告
/
报告详情
万达期货-原油早报:中国需求打压,BRENT原油继续下滑
2013-03-14
华信期货
喵***
你可能感兴趣
万达期货早报-原油:油价下滑,受德国数据及美国债务上限忧虑打压
华信期货
2013-01-16
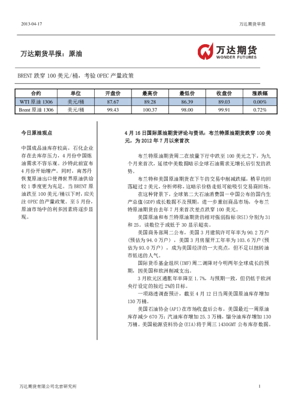
万达期货早报-原油:BRENT跌穿100美元/桶,考验OPEC产量政策
华信期货
2013-04-17
万达期货周报:原油市场多空交织,BRENT价格仍难以突破100-110美元这一区间
华信期货
2013-06-26
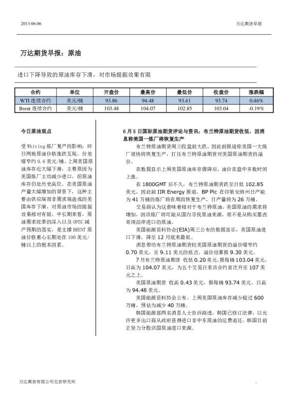
万达期货-原油早报:进口下降导致的原油库存下滑,对市场提振效果有限
华信期货
2013-06-06
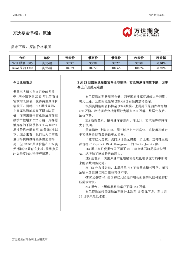
万达期货早报-原油:需求下调,原油价格承压
华信期货
2013-03-14