登录
注册
回到首页
AI
搜索
发现报告
发现数据
发现专题
研选报告
定制报告
VIP
权益
发现大使
发现一下
行业研究
公司研究
宏观策略
财报
招股书
会议纪要
中央经济工作会议
低空经济
DeepSeek
AIGC
智能驾驶
大模型
当前位置:首页
/
其他报告
/
报告详情
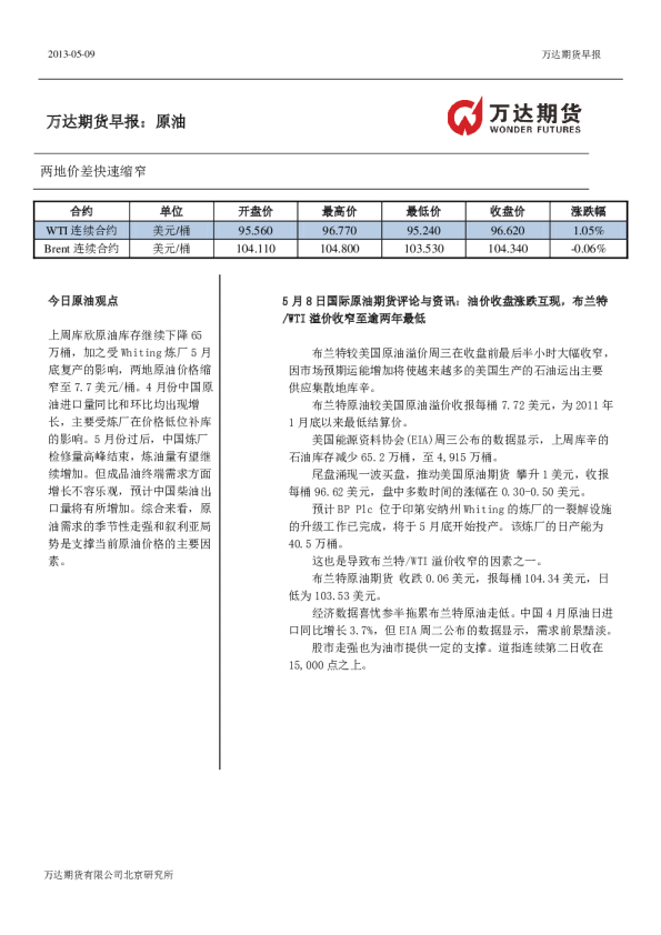
万达期货早报-原油:两地原油价差继续缩窄
2013-03-20
华信期货
上***
你可能感兴趣
万达期货原油早报:风险升水上升,两地价差快速缩窄
华信期货
2013-04-27
万达期货早报-原油:Longhorn开启后,两地价差将进一步缩窄
华信期货
2013-03-25
原油早报:两地原油价差继续缩窄
华信期货
2013-03-19
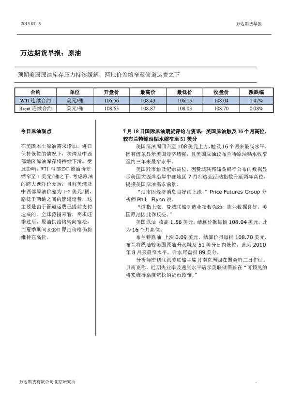
原油早报:预期美国原油库存压力持续缓解,两地价差缩窄至管道运费之下
华信期货
2013-07-19
原油早报:两地价差快速缩窄
华信期货
2013-05-09