登录
注册
回到首页
AI
搜索
发现报告
发现数据
发现专题
研选报告
定制报告
VIP
权益
发现大使
发现一下
行业研究
公司研究
宏观策略
财报
招股书
会议纪要
中央经济工作会议
低空经济
DeepSeek
AIGC
智能驾驶
大模型
当前位置:首页
/
行业研究
/
报告详情
化工行业双周报:两地原油价差收窄,且呈上涨趋势
基础化工
2013-07-22
丁思德
联讯证券
如***
你可能感兴趣
大炼化周报:原油上涨支撑成本端,但需求偏弱价差收窄
化石能源
东吴证券
2023-04-09
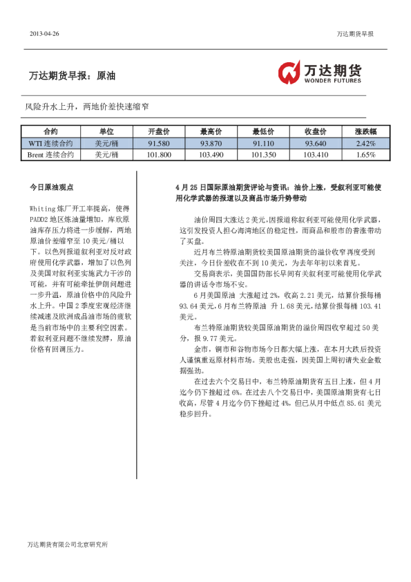
万达期货原油早报:风险升水上升,两地价差快速缩窄
华信期货
2013-04-27
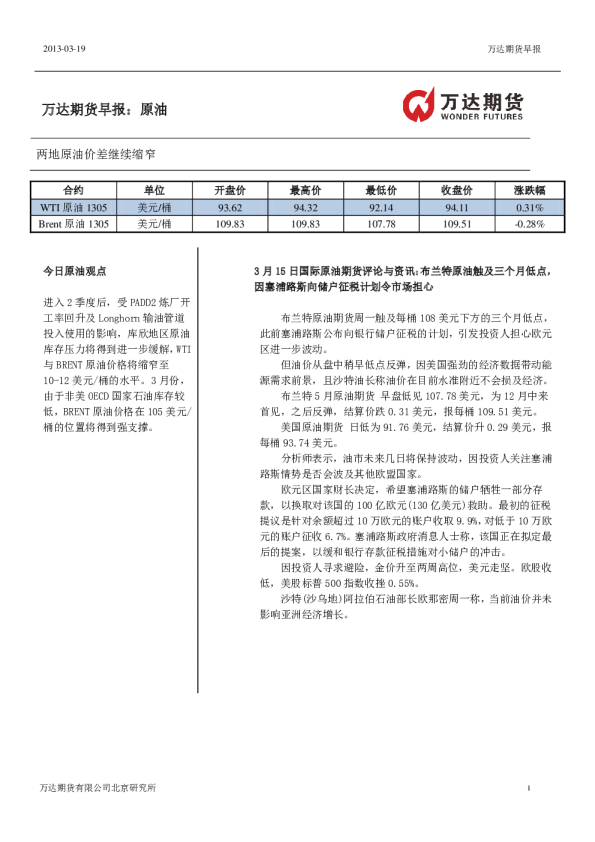
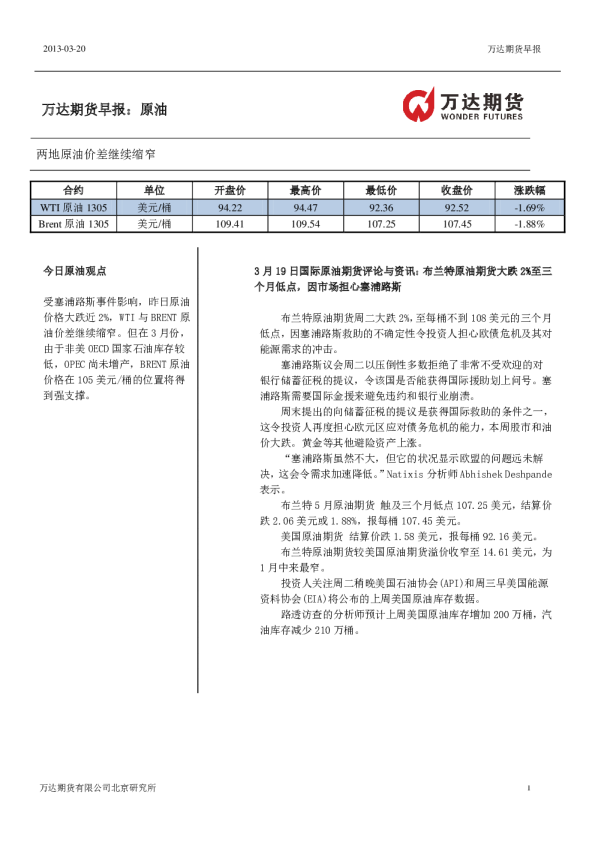
万达期货早报-原油:两地原油价差继续缩窄
华信期货
2013-03-20
原油早报:两地原油价差继续缩窄
华信期货
2013-03-19
化工行业第58期:双环科技2016年大幅亏损,涤纶长丝产品价差齐收窄
基础化工
中债资信
2017-04-02