登录
注册
回到首页
AI
搜索
发现报告
发现数据
发现专题
研选报告
定制报告
VIP
权益
发现大使
发现一下
行业研究
公司研究
宏观策略
财报
招股书
会议纪要
中央经济工作会议
低空经济
DeepSeek
AIGC
智能驾驶
大模型
当前位置:首页
/
公司研究
/
报告详情
区位优势明显,资产注入需求最迫切
2010-08-31
郝征
国金证券
天***
你可能感兴趣
竞争优势明显,注入资产加快业绩增速
兴证国际
2015-01-26
中闽能源:优质区位保障盈利能力,资产注入打开成长空间
中国银河证券
2022-06-06
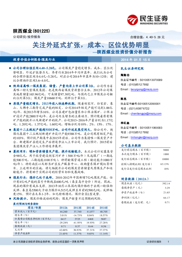
关注外延式扩张,成本、区位优势明显
化石能源
民生证券
2014-01-15
区位优势明显 期待外延式增长
公用事业
中国银河证券
2014-10-29
立足上海区位优势明显,资管公募化时代受益者
金融
财信证券
2021-08-17