登录
注册
回到首页
AI
搜索
发现报告
发现数据
发现专题
研选报告
定制报告
VIP
权益
发现大使
发现一下
行业研究
公司研究
宏观策略
财报
招股书
会议纪要
海南封关
低空经济
DeepSeek
AIGC
大模型
当前位置:首页
/
其他报告
/
报告详情
钢材周报:现货有止跌迹象,期钢仍未摆脱弱势格局
2010-07-23
白净
宏源期货
张***
你可能感兴趣
钢材早报:现货有止跌迹象,偏多思路操作
广发期货
2013-04-10
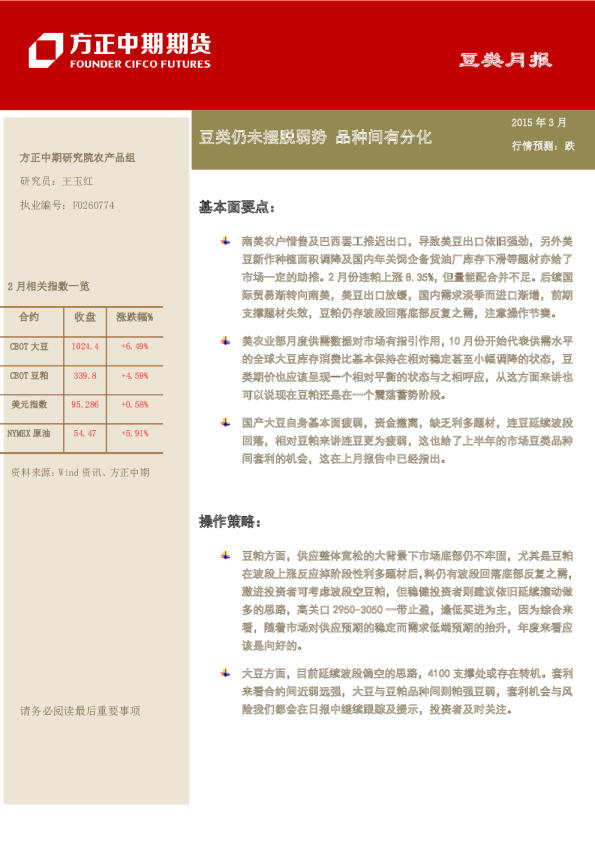
豆类3月月报:豆类仍未摆脱弱势,品种间有分化
方中中期期货
2015-03-05
钢材早报:现货持续下跌,沪钢弱势格局难改
宏源期货
2013-05-27
钢材日报:现货弱势持稳,期钢反弹乏力
新湖期货
2014-01-17
钢材日报:现货弱势难改,期钢再探新低
新湖期货
2011-03-23