登录
注册
回到首页
AI
搜索
发现报告
发现数据
发现专题
研选报告
定制报告
VIP
权益
发现大使
发现一下
行业研究
公司研究
宏观策略
财报
招股书
会议纪要
seedance2.0
低空经济
DeepSeek
AIGC
大模型
当前位置:首页
/
公司研究
/
报告详情
大股东兑现承诺,拟继续注入优质资产
2010-07-20
蔡文彬
大同证券
笑***
你可能感兴趣
拟现金收购大股东又两块资产点评:优质资产再注入,又获向上业绩弹性
机械设备
国泰君安证券
2014-11-21
大股东解决同业竞争,拟注入资产较为优质
食品饮料
太平洋证券
2020-03-30
大股东履行首次资产注入承诺,航母级园区标的轮廓已现
房地产
东方证券
2016-07-05
化工行业:巨化股份拟收购20%浙石化股权注入优质炼化资产,继续推荐优质高成长标的和周期白马龙头
基础化工
国盛证券
2020-09-20
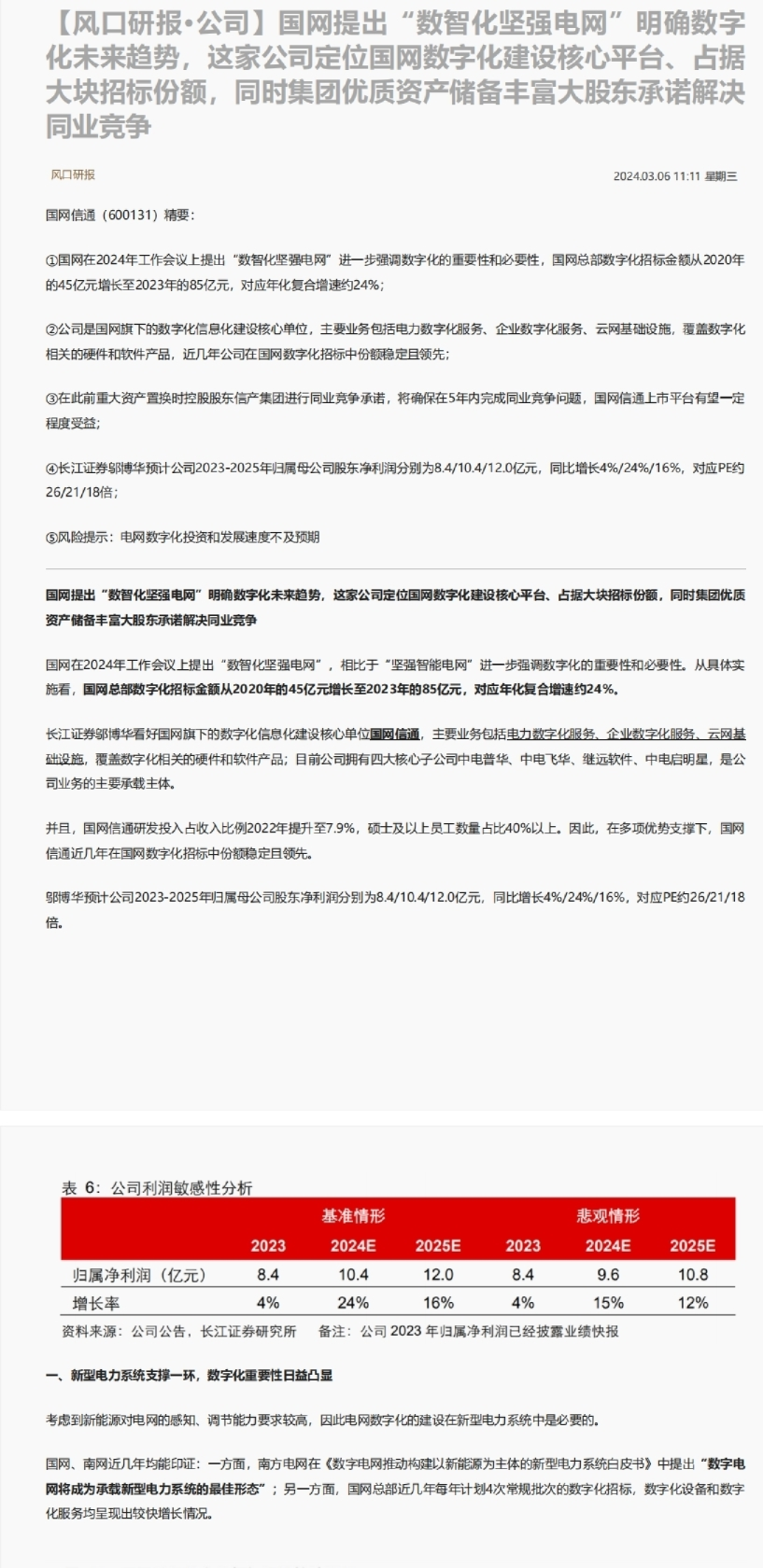
【风口研报公司】国网提出“ 数智化坚强电网”明确数字化未来趋势,这家公司定位国网数字化建设核心平台、占据大块招标份额,同时集团优质资产储备丰富大股东承诺解决同业竞争
未知机构
2024-03-06