登录
注册
回到首页
AI
搜索
发现报告
发现数据
发现专题
研选报告
定制报告
VIP
权益
发现大使
发现一下
行业研究
公司研究
宏观策略
财报
招股书
会议纪要
稀土
低空经济
DeepSeek
AIGC
智能驾驶
大模型
当前位置:首页
/
宏观策略
/
报告详情
富临运业、森源电气、齐星铁塔和中国一重首日定价和申购策略
2010-02-01
上海证券
喵***
你可能感兴趣
富临运业、森源电气、齐星铁塔新股上市定价预测
德邦证券
2010-02-22
富临运业、森源电气、齐星铁塔新股申购策略
德邦证券
2010-02-01
中国一重、富临运业等四只新股申购
国信证券
2010-02-01
隆基机械、中恒电气和永安药业首日定价和申购策略
上海证券
2010-02-12
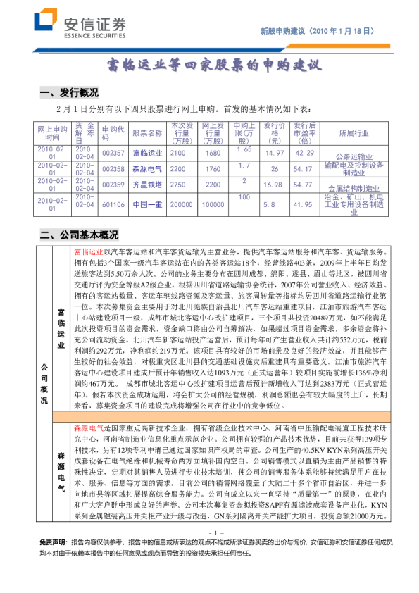
富临运业等四只新股的申购建议
交通运输
安信证券
2010-01-29