登录
注册
回到首页
AI
搜索
发现报告
发现数据
发现专题
研选报告
定制报告
VIP
权益
发现大使
发现一下
行业研究
公司研究
宏观策略
财报
招股书
会议纪要
海南封关
低空经济
DeepSeek
AIGC
大模型
当前位置:首页
/
宏观策略
/
报告详情
股指期货的规则解读及投资策略
2010-01-20
周荣华、仇彦英
天相投顾
赵***
你可能感兴趣
新品种热评丨《深证100股指期货与股指期权规则征求意见稿》解读
永安期货
2023-08-25
融资融券和股指期货推出对A股市场的影响及投资策略
恒泰证券
2010-01-11
股指期货统计及策略日报:关注成长股的投资机会!
南华期货
2017-08-17
基于沪深300指数样本股调整的投资策略:卖出股指期货,买入调入股票及未调出样本股
招商期货
2010-03-16
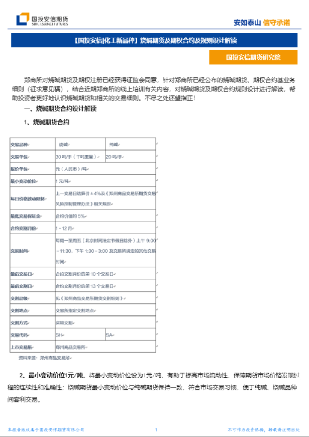
烧碱期货及期权合约及规则设计解读
国投期货
2023-09-06