登录
注册
回到首页
AI
搜索
发现报告
发现数据
发现专题
研选报告
定制报告
VIP
权益
发现大使
发现一下
行业研究
公司研究
宏观策略
财报
招股书
会议纪要
稀土
低空经济
DeepSeek
AIGC
智能驾驶
大模型
当前位置:首页
/
其他报告
/
报告详情
锌铅期货日报:沪锌尚能维持高位运行
2014-06-26
李玮
华泰期货
笑***
你可能感兴趣
锌铅期货日报:沪锌继续维持高位运行
华泰期货
2014-07-08
锌铅期货日报:沪锌维持高位运行,警惕回调风险
华泰期货
2014-07-21
锌铅期货日报:沪锌短期涨势暂缓,维持高位震荡
华泰期货
2014-07-03
锌铅期货日报:沪锌继续维持高位整理
华泰期货
2014-07-07
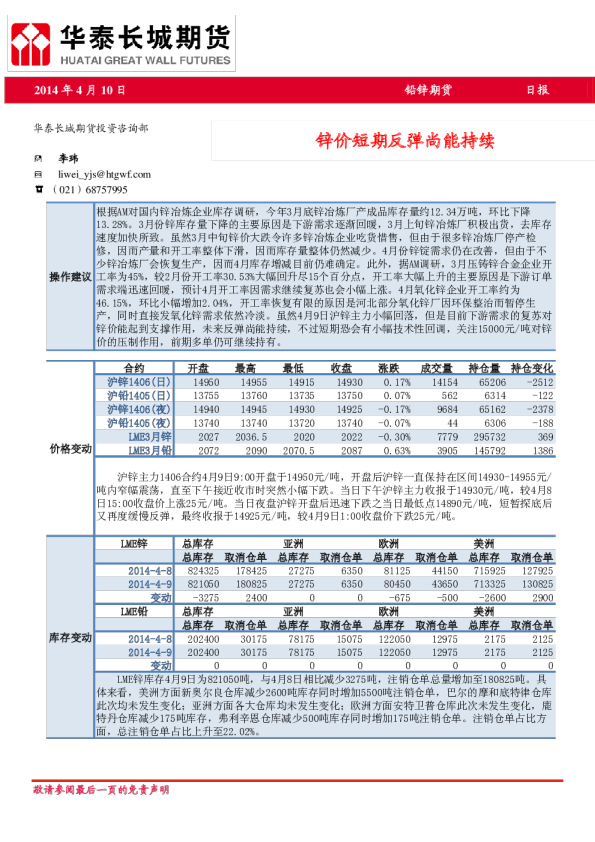
锌铅期货日报:锌价短期反弹尚能持续
华泰期货
2014-04-10