登录
注册
回到首页
AI
搜索
发现报告
发现数据
发现专题
研选报告
定制报告
VIP
权益
发现大使
发现一下
行业研究
公司研究
宏观策略
财报
招股书
会议纪要
稀土
低空经济
DeepSeek
AIGC
智能驾驶
大模型
当前位置:首页
/
其他报告
/
报告详情
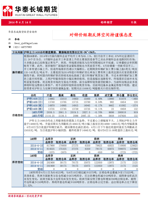
锌铅期货日报:锌价短期反弹尚能持续
2014-04-10
李玮
华泰期货
持***
你可能感兴趣
锌铅日报:缺乏利好持续支持,锌价短期反弹不力
华泰期货
2015-07-21
锌铅期货日报:锌价反弹力度不足,短期方向不明
华泰期货
2014-03-28
锌铅期货日报:锌价反弹力度减弱,短期暂归震荡格局
华泰长城期货
2015-10-15
锌铅期货日报:锌价超跌反弹,短期关注涨势能否维持
华泰期货
2015-08-11
锌铅期货日报:锌价短期延续反弹势头
华泰期货
2014-04-09