登录
注册
回到首页
AI
搜索
发现报告
发现数据
发现专题
研选报告
定制报告
VIP
权益
发现大使
发现一下
行业研究
公司研究
宏观策略
财报
招股书
会议纪要
稀土
低空经济
DeepSeek
AIGC
智能驾驶
大模型
当前位置:首页
/
公司研究
/
报告详情
设立石墨烯应用科技公司,打造国内新材料顶级产业平台
2014-08-04
王席鑫、孙琦祥、袁善宸
安信证券
笑***
你可能感兴趣
【风口研报·公司】分析师挖出一家AI算力“黑马”,公司采购行业内顶级算力服务器打造智能算力中心,并可结合自身开放平台赋能客户构建AI应用
未知机构
2023-08-30
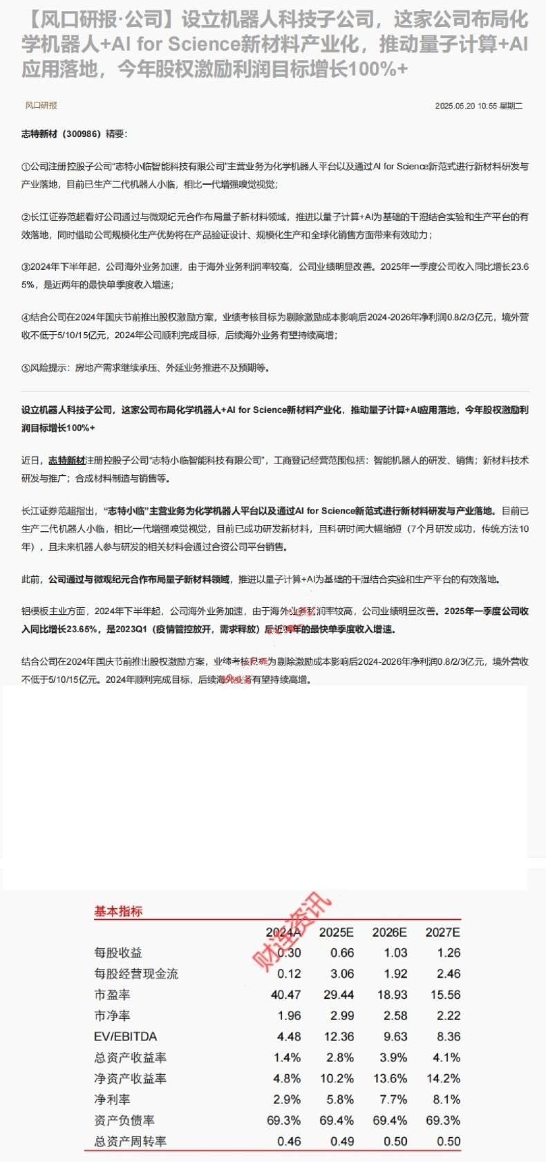
【风口研报·公司】设立机器人科技子公司,这家公司布局化学机器人+AI for Science新材料产业化,推动量子计算+AI应用落地,今年股权激励利润目标增长100%+
未知机构
2025-05-20
公司快报:设立产业投资基金,打造娱乐O2O平台
信息技术
安信证券
2015-05-31
打造高端新材料研发应用一体化的平台公司
基础化工
国信证券
2023-06-05
拟收购美国阿克伦公司,打造国内新材料孵化平台
建筑建材
中泰证券
2017-12-11