登录
注册
回到首页
AI
搜索
发现报告
发现数据
发现专题
研选报告
定制报告
VIP
权益
发现大使
发现一下
行业研究
公司研究
宏观策略
财报
招股书
会议纪要
seedance2.0
低空经济
DeepSeek
AIGC
大模型
当前位置:首页
/
其他报告
/
报告详情
白糖日评:天气影响甘蔗,糖价延续反弹格局
2014-02-26
邓宁宁
上海中期期货
晚***
你可能感兴趣
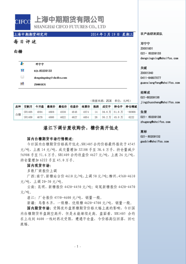
白糖日评:湛江下调甘蔗收购价,糖价高开低走
上海中期期货
2014-02-20
白糖日评:糖价延续跌势,维持弱势格局
上海中期期货
2014-01-02
白糖日评:广西或将现霜冻,糖价延续反弹
上海中期期货
2014-01-15
白糖日评:糖价反弹延续,关注4600一线
上海中期期货
2014-02-11
白糖日评:内强外弱格局延续,郑糖仍有上涨空间
美尔雅期货
2015-04-02