登录
注册
回到首页
AI
搜索
发现报告
发现数据
发现专题
研选报告
定制报告
VIP
权益
发现大使
发现一下
行业研究
公司研究
宏观策略
财报
招股书
会议纪要
中央经济工作会议
低空经济
DeepSeek
AIGC
智能驾驶
大模型
当前位置:首页
/
其他报告
/
报告详情
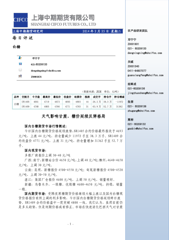
白糖日评:糖价延续跌势,维持弱势格局
2014-01-02
邓宁宁
上海中期期货
孙***
你可能感兴趣
白糖日评:糖价延续跌势,回调择机短多
上海中期期货
2014-03-03
白糖日评:期糖价格继续下跌,维持弱势格局
上海中期期货
2014-01-09
白糖日评:天气影响甘蔗,糖价延续反弹格局
上海中期期货
2014-02-26
白糖日评:广西受台风袭击,糖价跌势或放缓
上海中期期货
2013-11-13
日评:焦炭延续弱势格局,近期跌势放缓
广州期货
2015-10-16